2020-06-17 12:07:01 来源:上海证券报
原标题:沪指阔别5178点五年:跌去超过40% 失真问题凸显
(原标题:阔别5178点五年:我该如何回忆你,带着笑或是很沉默)
五年了,我该如何回忆你,带着笑或是很沉默?
也许,取决于当初从癫狂中醒来后,学到了些什么?
“现在是牛市还是熊市?”在2015年之前,这都不需要发问,打开上证综指K线图,涨就是牛市,跌就是熊市,判断方法如此简单。但在2015年之后,这个问题的解答一下子复杂起来。
2015年6月12日,上证综指盘中最高触及5178.19点;2020年6月11日,上证综指最新收盘报2920.90点。五年间,指数跌去超过40%。
A股重要指数过去五年表现仅从指数表现来看,过去五年A股似乎处在一个漫长的熊市周期,这引发不少投资者抱怨。“大学刚毕业入市时,那时大盘不到3000点;如今孩子都可以打酱油了,大盘还是不到3000点。”类似的调侃不绝于耳。
但也有许多投资者发现,自己长期持有的某只白马股,股价在过去五年间涨了数倍,为自己带来丰厚的收益。打开贵州茅台、恒瑞医药、海螺水泥等个股K线图,股价均连年刷新历史新高,丝毫看不出任何熊市的痕迹。
贵州茅台过去五年走势,叠加上证指数过去五年,A股究竟是牛市还是熊市?似乎不再那般容易回答了。
愈发凸显的指数失真问题
投资者对A股的熊市印象主要体现在指数层面。上证综指作为A股市场最重要的指数之一,过去五年始终围绕3000点停滞不前,表现确实难言乐观。
根据记者统计,自2015年8月再次跌破3000点以来,上证综指在3000点关口已反复上下51次,其中在刚刚过去的2019年,上证综指就23次往返3000点。但直至目前,上证综指仍未突破这一整数关口。
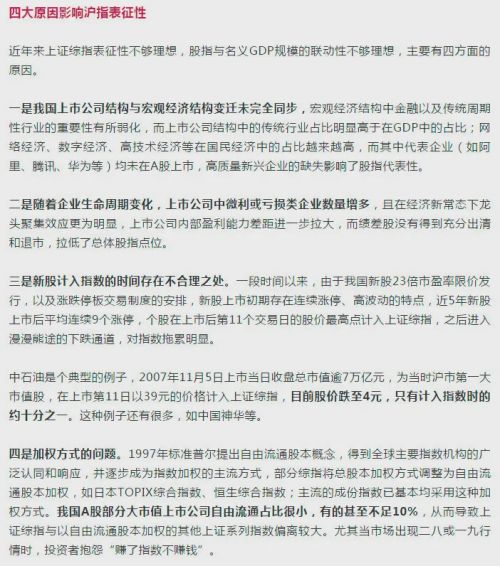
股票指数对反映上市公司整体发展情况具有重要表征意义,但越来越多的业内人士表示,上证综指的表征性不够理想。在前不久召开的全国两会上,有代表接受采访时表示上证综指编制方法有待优化,将指数的失真问题推上风口浪尖。
中泰证券首席经济学家李迅雷这样评价上证综指:“中国经济实现了长达三四十年的高增长,2000年中国GDP突破10万亿元,2019年已达99万亿元。而上证综指在2000年就已经达到2000点,2020年为何仍未突破3000点。10倍的GDP与50%的股指涨幅,反差不可谓不大。”
李迅雷认为,上证综指与我国名义GDP规模的联动性有所缺失,主要有四方面原因:一是上市公司结构中的传统行业占比明显高于在GDP中的占比;二是绩差股没有得到充分出清和退市,拉低了总体股指点位;三是新股计入指数的时间存在不合理之处;四是指数加权方式的问题。
转自李迅雷发布的《沪指失真问题应引起充分重视》可喜的是,上交所日前宣布建立指数编制专家咨询机制,首次指数编制专家咨询会议将于近期组织召开。相信不久的将来,上证综指的失真问题有望得到改善。
分化引出风格 风格决定收益
虽然指数的表现并不理想,但对于多数投资者而言,个股的涨跌才真正决定实际的盈亏。2015年高点至今,个股间的极端分化是所有场内参与者能够切身感受到的。
以申万行业划分,2015年6月12日以来,虽然上证综指跌去超过40%,但仍有4个一级行业整体收获上涨。食品饮料行业以150%的巨大涨幅高居首位,家用电器行业上涨29%,银行、建筑材料行业分别上涨5%和2%。
另一方面,传媒行业过去五年整体下跌66%,纺织服装、国防军工、建筑装饰行业整体跌幅也超过60%。
28个申万一级行业过去五年涨幅排名剔除区间内上市的次新股,贵州茅台过去五年累计涨幅达到543%,位居所有A股首位。五粮液紧随其后,涨幅达503%。立讯精密、恒立液压、山西汾酒累计涨幅均在400%以上。
与之相反,有45只个股最新股价较五年前跌去超过90%,其中退市锐电、乐视退(维权)等已进入退市整理期,其他多数也身处退市边缘。
个股过去五年涨幅排名个股间如此剧烈且长期的分化,过去是不曾出现的。
招商证券首席策略分析师张夏通过测算发现,在2009年之前,个股的相关度非常高,不同属性和风格的股票基本没有方向的差异,只有幅度的差异。但在过去十年间(2010年至2020年),分化成为主旋律,不同行业在接近60%的时间不是同步涨跌。因此,对于研究而言,大势研判的重要性在不断降低,风格判断的重要性在不断提升。
过去十年A股大小盘风格显著分化目前,A股的风格差异正愈发趋于极致。如何在极致风格中寻求一个适合自己的风险收益比,是摆在众多投资者面前的问题。
在兴业证券2020年中期投资策略会上,兴证全球基金研究部总监董承非表示,目前估值差异在A股历史上已达到极致水平。明星、主流的配置行业包括消费、医药,静态估值100倍起步,动态估值也在70倍至80倍;以银行、地产、能源为代表的传统行业,以及带周期性的行业,估值则在10倍以内。
董承非强调:“问题关键是这类资产未来潜在回报能否满足你的需求。估值高是一个透支未来的东西,未来回报率肯定会下降;估值低的资产也是有低的原因的,可能未来不确定性很大。所以这是一个风险收益匹配的问题。”
机构化成为必然趋势
风格的极致演绎,背后一定是资金的选择。
过去五年间,外资、境内机构投资者的占比不断提升,潜移默化影响了A股投资生态。最直观的感受是:从前炒小、炒新、炒差的风气得到扭转,价值投资逐渐成为市场主流。
2015年指数凌厉上攻,杠杆资金成为最重要的增量来源。撇开当年万亿规模的场外配资不谈,沪深两市融资余额在2015年6月18日达到历史峰值2.27万亿元,较当年年初暴增1.2倍。
受制于较高的资金成本,杠杆资金多偏好短线博弈,带动个股短期内暴涨暴跌。显然,这种依靠短线资金支撑的牛市无法长久,随着一轮去杠杆,牛市轰然倒塌,杠杆资金蜂拥离场。
截至2015年末,两市融资余额已降至1.17万亿元。近两年来,两市融资余额始终围绕1万亿元关口窄幅波动,再未出现明显的短期异动。

2015年以来两市融资余额变化
在2015年指数快速崛起又快速崩塌的过程中,市场中许多人还不知道“北向资金”为何物。但在当下,“北向资金”的名号早已深刻在大部分投资者心中,有人还给它冠以美称——“聪明钱”。
2014年11月,互联互通机制正式启动。在起初的三年内,北向资金仅小幅流入,2014年至2016年累计净买入1478亿元。
2017年起,北向资金开始大规模进场。2017年、2018年、2019年,北向资金净流入规模逐年创出新高,分别为1997亿元、2942亿元和3517亿元。截至最新收盘,北向资金累计净买入额达到10888亿元。
互联互通开放以来北向资金流向北向资金偏好拥有高自由现金流的公司(招商证券张夏将此定义为“深度价值”流派),主要包括食品饮料、家用电器等消费类行业。近年随着竞争趋缓,机械、计算机、通信等行业经过优胜劣汰剩下的公司自由现金流明显改善,北向资金也逐步开始布局。
截至2020年6月10日,北向资金前五大重仓股为贵州茅台、美的集团、格力电器、中国平安和五粮液。此外,机械行业龙头三一重工、电子行业细分龙头立讯精密等,同样跻身北向资金前二十大重仓股。
今年以来,北向资金依然保持流入态势,目前已累计净买入953亿元。但还有一路资金流入势头更为凶猛,取代北向资金成为今年到目前为止的最重要增量。
2020年6月2日,国盛证券张启尧策略团队发布报告,表示今年以来偏股基金的发行规模达到4472.44亿元,已经超过2019年全年的发行规模4280.20亿元。随着外资对市场的边际影响减弱,境内机构成为今年市场最重要的增量资金以及核心驱动因素。

2019年以来各类偏股基金发行情况
境内一般机构投资者普遍存在考核机制较短的问题。正因为如此,通过选择景气度最高,或者边际改善最明显的细分行业中最优秀的上市公司,从而持续获得战胜市场的超额收益,寻找优质的“赛道资产”,成为多数机构投资者的共识。
于是,除了外资重仓的消费蓝筹之外,去年的养殖、今年以来的医疗器械,相关“赛道资产”均取得明显的超额收益,这与背后机构投资者的参与密不可分。
但无论是北向资金还是境内基金,A股市场的机构化趋势已经成为必然。在牛熊之辩之下,谁在真正引领A股风格的变化,我们又该如何跟随,或许才是最值得深思的话题。
新浪声明:此消息系转载自新浪合作媒体,新浪网登载此文出于传递更多信息之目的,并不意味着赞同其观点或证实其描述。文章内容仅供参考,不构成投资建议。投资者据此操作,风险自担。
海量资讯、精准解读,尽在新浪财经APP 免责声明:本网站所有信息仅供参考,不做交易和服务的根据,如自行使用本网资料发生偏差,本站概不负责,亦不负任何法律责任。如有侵权行为,请第一时间联系我们修改或删除,多谢。
© 2018 今日中国财经 版权所有