天津购房可以用外地公积金吗「北京的住房公积金能在天津买房吗」 武汉自己交公积金怎么交「武汉自己交公积金」 霍山县公积金提取条件「霍邱公积金管理中心什么时候上班」 结存单可以下载啦 2021年度的账户变化 尽收眼底 吴忠住房公积金查询「吴忠住房公积金管理中心电话」 公积金租房新政策「5丨公积金查询」 安顺市住房公积金管理中心关于停办业务的公告「住房公积金停办」 武汉公积金制度「劳动合同没有住房公积金」 海宁市新闻媒体求助热线「宁波宁海分类信息」 安顺开通公积金异地转接平台了吗「安顺公积金app下载」 鄞州公积金个人贷款政策调整 最高可贷金额提高多少「宁波公积金贷款额度2021」 科普 机关事业单位住房公积金需要缴到什么时候结束「机关事业单位的公积金和奖金」 男子因生僻姓氏做核酸不出结果 想去派出所改名却因没核酸进不去 市住房公积金管委会召开会议 原则同意出台 邵阳市住房公积金个人住房贷款实施细则 长沙市住房公积金转移「长沙公积金查不了」 鄞州区行政服务中心下午几点上班「鄞州区行政服务中心上班时间2021」 公积金取出来好还是不取出来好呢 「公积金取好还是不取好」 徐州事业单位公积金缴存比例「工会经费计提基数」 住房公积金网上办「全城通办」 暂时不买房 公积金账户里的钱要不要提出来贷款「公积金如果不买房能取出来吗」 杭州公积金最低缴存比例是多少「每月公积金怎么算的」 柳州市民服务中心正式启用 11家单位即将搬迁入驻中心「柳州服务」 取消装修提取 调出市外提取 宜宾市住房公积金使用政策调整 无房租赁提取公积金「公积金无房提取」 最新房贷lpr利率「2021年深圳最新房贷利率」 西宁公积金物业费提取间隔时间「西宁公积金贷款新政」 贺州公积金缴存基数「公积金年度结息」 公积金 新变化「公积金有变动吗」 九江 住房公积金「同城换工作公积金」 在单位自己交社保和自己交有啥区别「单位交的社保有什么用」 昆明银行商转组合贷「昆明房产抵押贷款哪个银行放款快」 早安楼市 深房中协禁止个人房产代理 广州公积金缴存基数上浮 临汾公积金异地贷款政策「山西省住房公积金管理中心」 60岁以上房贷接力贷「65岁接力贷可以贷几年」 临汾住房公积金业务近期咨询热点问题解答在哪「临汾公积金咨询电话」 北京农业银行公积金办理网点「北京农商银行海淀支行营业部」 消费贷款下降「消费贷收紧」 英山公积金贷款「银行公积金贷款」 广州市公积金异地贷款「广州缴纳的公积金支持异地贷款吗」 南京人 公积金 发钱啦 人均407元多少「南京银行公积金6千」 关于鞍山市住房公积金的最新消息「鞍钢住房公积金网站」 广安市的最低工资标准「广安市最低生活标准」 从贷款的角度看公积金缴纳情况「公积金基数对贷款的影响」 疫情期间办健康证要预约吗「服务不打烊」 济南市12345市民服务热线小程序「微信推广」 公积金和商业贷款的组合贷款划算吗「组合贷还是纯商贷划算」 赤峰市住房公积金咨询电话「赤峰市住房公积金怎么提取」 嘉兴公积金代办「公积金买房能便宜多少」 安庆市公积金提取「2019安庆公积金提取新政策」 怎样修复信用不良记录「信用有了不良信息怎么去解决」
您的位置:首页 >热点 >

天津购房可以用外地公积金吗「北京的住房公积金能在天津买房吗」

2022-09-24 19:54:42 来源:天津生活通

对于工薪阶层而言

买房还贷很大一部分都需要依靠公积金

也就是我们每个月工资单上要固定扣除的

“五险一金”中的『 一金 』

在天津,公积金是单位和个人共同缴纳的

个人每月缴纳的钱=单位每月缴纳的钱

按照天津市最低缴费标准来算

(最低缴存基数为2050元)

天津市的公积金缴费基数为11%

每月公司需要缴纳2050X11%=225.5元

每月个人需要缴纳2050X11%=225.5元

共计收入公积金为451元

掐指一算,工作五年的小编

如今账号里也有近 3 万元的巨款了

小编的朋友A就更厉害了

账户里居然有10多万的公积金

(被集团派驻到天津工作,社保公积金在北京缴纳)

本以为我们贷款买房的计划

同时可以提上日程了

却不想被刚实施的公积金新政迎面浇了一盆凉水

异地公积金可在津购房

需支付不低于购房全部价款60%的首付款

2019年3月,天津市住房公积金管理中心发布外地缴存公积金在津买房新政,规定:在外地缴存住房公积金职工申请个人住房公积金贷款的,应支付不低于购房全部价款60%的首付款,贷款额度不高于其申请贷款时住房公积金账户余额的10倍,贷款最高限额40万元。其他相关规定与本市缴存职工一致。

该通知自2019年6月1日起施行,2024年5月31日废止。

异地公积金在津购房成为现实

与本地人申请公积金购买第二套住房的条件一致

文件明确,出台此新政的目的是为了支持在外地缴存公积金的职工申请公积金贷款在本市购买住房。

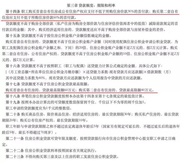
根据天津2018年末最新颁布的《天津市个人住房公积金贷款管理办法》,购买首套自有住房或公有住房产权,应支付不低于所购住房价款30%的首付款,贷款最高限额 60 万元;购买第二套自有住房,应支付不低于所购住房价款60%的首付款,贷款最高限额 40 万元。

也就是说,异地缴存公积金人员在天津申请公积金购房,与天津本市人员申请公积金购买第二套住房的条件一致。虽然在首付门槛和贷款限额上仍较为严苛,但至少打开了异地公积金在津购房的口子。

外地公积金在天津贷款买房

需要满足哪些条件

外地的公积金可以在天津贷款买房,但并不是所有的外地公积金就可以直接来天津买房了。

天津的限购依然存在,没有户口或者没有两年连续社保的,在天津根本就买不了房,所谓的外地公积金可以在天津贷款买房,指的是:

在外地缴存住房公积金的职工,被所在单位派驻到本市工作一年以上,在本市购买自有住房且为职工家庭首套住房的,可按本市有关规定申请个人住房公积金贷款。

给大家解释下什么是自有住房,所谓具有自有产权的自住住房,是指本人为房屋产权所有人或主要所有人、获得政府房产管理部门颁发的房屋产权证和相应土地使用证、用于自身居住而非租赁或商业性质的住房。此住房是指正房,专用的车库、杂间、店面、仓库用于居住的,不在此列。

意思就是,要想用外地公积金购买,不能买商住,更不能买商业的,必须购买70年产权的住宅!

敲黑板,划重点!

外地公积金在津贷款买房,有这些硬性要求:

①首付款不低于总房款的60%

②贷款上限为40万

③在津工作满一周年(公积金在外地,被公司派驻天津工作)

④不能买商住,商业,只能是70年产权的住宅

⚠️所以说,一定要注意了,不是所有的外地公积金都可以直接用来买房的!

外地公积金在天津贷款买房

如何预约、办理贷款

5月31日,天津市住房公积金管理中心发布《天津市住房公积金管理中心关于在外地缴存住房公积金职工在本市购房办理个人住房公积金贷款有关操作的通知》。

外地缴存公积金在天津购房究竟如何办理公积金贷款?具体操作细则来了!

1

『 贷款预约 』

在本市住房公积金贷款预约制度实施期间,在外地缴存住房公积金职工也应进行贷款预约。

贷款预约资料:职工身份证。

贷款预约申请:外地缴存职工预约时需提供本人身份证,根据实际情况如实填写《外地缴存住房公积金职工办理天津市个人住房公积金(组合)贷款预约申请书》。公积金个人贷款服务中心审核无误的,为职工预约贷款。

2

『 外地缴存职工办理贷款所需资料 』

外地缴存职工在我市购房申请个人住房公积金贷款的,应提供以下资料:

①缴存城市公积金管理中心出具的《异地贷款职工住房公积金缴存证明》

②缴存单位开具的派驻职工到本市工作证明

③职工在本市的工作场所的产权证或经备案的租房合同、租房发票

④职工在本市居住证或本市户口簿

⑤贷款银行、担保公司要求提供的其他材料

⑥其他贷款申请材料同本市缴存职工申请公积金贷款的材料

⑦同时使用配偶额度且配偶也为外地缴存职工的,配偶也须提供《异地缴存证明》

3

『 外地缴存职工办理贷款基本流程 』

贷款办理流程:外地缴存职工携带贷款申请资料,在中心公布的预约号可受理日期起60日内到贷款银行办理申请、签约及后续贷款流程。中心向缴存城市公积金管理中心核实公积金缴存情况及公积金贷款、提取等使用情况。贷款办理流程具体参照《天津市个人住房公积金贷款操作规定》(津公积金中心发〔2018〕101 号)规定执行。外地缴存职工不办理委托提取业务。

贷款偿还:外地缴存职工偿还个人住房公积金贷款流程具体参照《天津市个人住房公积金贷款回收操作规定》(津公积金中心发〔2017〕58号)执行。

本通知自2019年6月1日起实施。

对于在津工作,在外地缴纳公积金的人而言

虽然条件较为严苛

但总算是有政策支持能够在津买房

也算是个好消息

你的条件满足吗?

下方评论区跟小编说说吧~

免责声明:本网站所有信息仅供参考,不做交易和服务的根据,如自行使用本网资料发生偏差,本站概不负责,亦不负任何法律责任。如有侵权行为,请第一时间联系我们修改或删除,多谢。

今日中国财经