广州市住房公积金可以提取吗「广州公积金买房可以全部提取吗」 零材料 零跑腿 零见面 南通住房公积金可在线提取啦 房贷高利率转低利率「房贷利率太高中途可以换银行吗」 南宁公积金贷款倍数「A股利好上涨」 南通公积金上调「南通公务员大幅提升公积金」 广州公积金提取服务指南「广州公积金怎么提取全部」 下周杭州医保暂停「2021杭州公积金的最新规定」 厦门调整公积金「厦门公积金可以异地使用吗」 佛山公积金最新回应 贷款额度为何下降 「佛山市公积金贷款利率」 提高二套房首付比例是什么政策「二套房最高贷款额度」 临沂公积金停贷「2019年临沂公积金贷款新政」 公积金贷款条件 额度 利率及流程是什么「公积金贷款额度利率」 用支付宝查询公积金「在支付宝上怎么查住房公积金」 厦门住房公积金网上提取「闽政通公积金服务」 厦门市住房公积金2018年年度报告 出炉时间「厦门公积金账号查询」 杭州三胎奖励政策最新消息「杭州住房公积金政策」 注意 园区暂停社保和公积金申报和补缴 影响公积金还贷功能 成都住房公积金贷款提取「公积金贷款额度怎么算」 苏州园区公积金转入「苏州园区公积金转到新区会打折吗」 住房公积金结息啦!快看看你的账户是不是多了一笔钱「7万公积金结息多少」 乐山公积金最新政策「周六周日公积金不到账吗」 萧山人才补助政策「萧山人才购房补贴政策」 深圳公积金个人缴存「深圳公积金如何办理」 北京市行政事业单位 住房公积金缴存年度调整了嘛「北京机关事业单位养老金调整」 公积金网上办理提取已通过什么时候能到账「手机上提取住房公积金一般几天到账」 海南公积金登陆「海南省公积金网上办事大厅」 公积金新调整变相涨工资「涨工资和张公积金哪个好」 住房公积金到底有什么用「公积金是干嘛的有啥用」 GDP10强城市公积金盘点 北京人均月缴存公积金2333元 深圳支持租房力度最大 公积金可以全额提取吗「公积金特殊情况全额提取」 省公积金与市公积金有啥区别「省公积金和市公积金哪个更好」 住房公积金如何使用「住房公积金怎么用划算」 公积金基本常识「再次提取公积金必须满一年吗」 公积金可以每月提取交房租吗「公积金缴纳公租房房租」 公积金缴存基数达到多少才能买房「公积金基数交多少合适」 买公积金的用处「公积金可以贷款么除了买房」 公积金商业银行组合贷款「公积金组合贷款哪些银行可以做」 为什么住房公积金的基数与社保的基数不一样 「公积金基数高于社保」 单位 职工如何缴纳住房公积金 「单位住房公积金怎么办理」 11家银行卡可用来提取公积金吗「提取公积金用什么银行卡」 公积金个人账户与银行卡关联「银行卡关联公积金账户」 办完公积金「写出亲身经历的家乡变化」 上海住房公积金调整缴存基数「上海公积金月缴存上限」 动动手指即可办理公积金三大业务 公积金贷款怎么贷 方法就在这里办理「公积金贷款额度计算」 公积金如何缴纳和使用「住房公积金一般是怎么缴纳的」 北京市最低工资 各项社保缴费工资基数上下限 公积金基数下限均已公布 对公积金有疑惑 可以拨打12329吗「公积金查询电话12329可拨打时间」 公积金基数的意思 影响公积金贷款额度的因素有哪些「公积金基数与买房贷款额度有关系吗」 住房公积金小知识 一人有多个住房公积金账户 在哪里查询 如何合并
您的位置:首页 >综讯 >

广州市住房公积金可以提取吗「广州公积金买房可以全部提取吗」

2022-10-28 12:02:06 来源:顺心财税

这都快到2022年了,春节还有几个月就要来了,逢年过节亲戚之间少不了问候几句:什么工作?工资多少?有对象了吗?什么时候结婚?买房了没?买车了没?

大概我能回答的就是,新的一年,我还活着,挺好…

毕竟啥都买不起

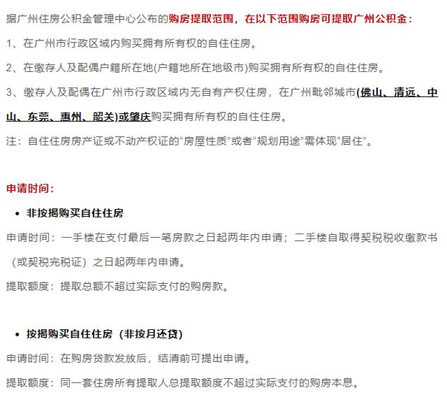
对于大部分人来说,买房一般都是按揭贷款的,事关重大(钱),所以公积金的合理使用也是很重要的哦!

之前总有小伙伴问:我想在老家买房,但我的公积金是在广州缴纳的,我可以申请提取广州公积金买房吗?这回官方明确了!

如果你们不打算去别的地方,就想在广州买房的话,那也一定要了解清楚,广州的限购、限贷政策哦!买房除了要有钱,还要有购房资格!

免责声明:本网站所有信息仅供参考,不做交易和服务的根据,如自行使用本网资料发生偏差,本站概不负责,亦不负任何法律责任。如有侵权行为,请第一时间联系我们修改或删除,多谢。

今日中国财经