住房公积金如何使用「住房公积金怎么用划算」 公积金基本常识「再次提取公积金必须满一年吗」 公积金可以每月提取交房租吗「公积金缴纳公租房房租」 公积金缴存基数达到多少才能买房「公积金基数交多少合适」 买公积金的用处「公积金可以贷款么除了买房」 公积金商业银行组合贷款「公积金组合贷款哪些银行可以做」 为什么住房公积金的基数与社保的基数不一样 「公积金基数高于社保」 单位 职工如何缴纳住房公积金 「单位住房公积金怎么办理」 11家银行卡可用来提取公积金吗「提取公积金用什么银行卡」 公积金个人账户与银行卡关联「银行卡关联公积金账户」 办完公积金「写出亲身经历的家乡变化」 上海住房公积金调整缴存基数「上海公积金月缴存上限」 动动手指即可办理公积金三大业务 公积金贷款怎么贷 方法就在这里办理「公积金贷款额度计算」 公积金如何缴纳和使用「住房公积金一般是怎么缴纳的」 北京市最低工资 各项社保缴费工资基数上下限 公积金基数下限均已公布 对公积金有疑惑 可以拨打12329吗「公积金查询电话12329可拨打时间」 公积金基数的意思 影响公积金贷款额度的因素有哪些「公积金基数与买房贷款额度有关系吗」 住房公积金小知识 一人有多个住房公积金账户 在哪里查询 如何合并 北京落实住房公积金阶段性支持政策 申请缓缴后1日内可完成审核 北京7月公积金突然变少了「北京公积金每年什么时候调整基数」 企业年金退休后是怎么领取的「退休后企业年金由谁发放」 缴存住房公积金对单位有啥好处 「交公积金好处」 没有工作个人怎么交公积金「自己给自己交公积金」 南昌公积金调整「南昌公积金贷款新政」 公积金究竟有什么用「公积金9大好处」 公积金贷款额度怎么定的「测算公积金可贷款金额」 今起公积金账户余额可直接还房贷不「使用公积金账户余额还房贷」 住房公积金这样提「个人提取住房公积金」 公积金贷款提前还款的政策「公积金贷款可以分批提前还款吗」 公积金贷款如何确定贷款额度「公积金最多能贷款多少」 住房公积金在住房保障的作用「公积金卡怎么办理」 商业贷款转公积金贷款如何办理「商业贷款和公积金贷款的区别」 商业住房贷款转公积金贷款的流程「公积金办理流程」 公积金转移到异地「不通过原单位怎么转移公积金」 贷款40万公积金和商贷利息差多少「贷60万公积金和商贷能差多少钱」 公积金买房和商贷买房哪个合适「买房商业贷款和公积金贷款的区别」 河南省公积金政策「河南住房公积金贷款新规」 关于住房公积金还贷有关事项的公告通知「公积金贷款还款」 住房公积金改革新方案何时能落实「公积金改革试点城市」 关于确定2021年度住房公积金缴存基数的通知「公积金缴费基数2021」 公积金贷款和商贷对比「住房公积金贷款合适还是商贷合适」 可就近向缴存地公积金中心申请吗「公司怎么申请买住房公积金」 房产灵灵灵 暂时没有买房计划 还有什么情形可以申请提取公积金 公积金调整期到来 你的公积金会涨吗 多长时间调整一次 缴存标准怎么定 调整内容都是什么 公积金可以交房租「公积金如何交房租」 公积金贷款和商贷组合贷的贷款方式「公积金贷款买房」 广州住房公积金调整缴费基数「2020年广州公积金缴费标准」 如果离职,住房公积金怎么办「离职后公积金怎么取」 有什么方法可以提取住房公积金「提取住房公积金」
您的位置:首页 >热点 >

住房公积金如何使用「住房公积金怎么用划算」

2022-10-28 09:03:54 来源:保瓶儿莹莹

问大家一个扎心的问题。

你买房了吗?

没买的,列上日程了吗?

买了的,房贷还清了吗?

先别被吓跑,我也还没买,因为暂时买不起。

但是——

有个途径,能让我们买房更轻松。

听我说,几乎每个上班族都有一个公积金账户吧。

它可是个宝贝,用好了,帮你省个几十万不成问题。

没买房的,它能让你享受市场最低贷款利率。

买了房的,它能给你降点利率,还能抵扣房贷。

如果是没有买房计划的小朋友,把公积金提现出来租房、看病、购物,也是可以的。

可以说是个隐藏的小金库。

怎么利用好这个小金库呢?今天我们就来聊聊。

公积金是什么?有什么用?

惯例先给大家科普基础知识,已经熟悉的小伙伴可以直接跳到第二部分。

已经工作的小伙伴,每个月公司都会给你交五险一金。

这个“一金”,指的就是公积金。

一般按照个人工资的5%-12% 缴纳,个人交多少,公司再交一倍,最后一起进入个人的公积金账户。

举个例子:

老王的工资是每个月8000,他公积金的缴纳比例是8%。

那么,老王每个月都要从工资里扣掉640元,公司再掏出来640元,一起交到老王的公积金账户里。

老王一个月工资扣了640元,但他公积金账户里的钱却增加了1280元。

是不是爽歪歪呢?

但是,有人可能会想,毕竟一半的钱都是公司出的,用的时候会不会有很多限制呢?

不会的。但是这笔钱怎么用才最合算,确实有讲究。

最实用的当然是它的本职工作——贷款买房。

再举个例子。

同样贷款100万去买房。

有些人不懂公积金贷款,傻乎乎的全部走商业贷款,按照目前商贷基准利率4.9% 来计算。

用等额本息贷款30年,光利息就要91万616元。

而如果用公积金贷款,目前的贷款利率只有3.25%。

同样是等额本息贷款30年,利息是56万6742元。

算下来,足足比商业贷款省了34.3万。

所以说,掌握公积金的知识能赚几十万,绝对不是忽悠大家。

除了贷款买房之外,它还有很多其他的功能,比如拿去租房、看病、翻新旧房屋等等。

或者直接采用最简单的做法,把这笔钱一次性取出来,随便花,也是可以的。

公积金贷款买房,具体怎么做?

对我们大多数人来说,用公积金贷款买房,是让公积金发挥最大价值的方法。

具体怎么做呢?分三个步骤。

1. 核对自己是否符合贷款条件;

2. 符合条件后,取得公积金贷款相关证件;

3. 去办理公积金贷款业务的银行,走流程。

一步一步来说。

想要用公积金贷款买房,需要满足以下几个条件。

首先,贷款买的房必须是个人的首套房,或者二套房。

其次,个人征信不能有污点,贷款之前公积金最少连续缴纳了6个月以上。

一些热门城市要求会更高,比如上海、北京和深圳,都要求贷款之前要有连续缴纳社保5年的记录。

并且自己也没有未还清的公积金个人贷款。

翻到这儿只是为了看热闹的,是不是也反思下?

信用卡逾期过没?花呗都按时还了没?网贷平台有没有借过钱?身份证丢过的话,银行的各项记录有没有去检查一下?

以上几点都确认没有问题后,你只是具备了申请公积金贷款买房的条件。

如果是买新房,再去把首付交了。

在开发商那里,拿到首付款收据和《商品房买卖合同》。

如果买的是二手房,得先拿到房产证和国有土地使用证。

拿到相应的证件之后,就可以去办理公积金贷款业务的银行,走流程了。

现在面临一个新的问题,

我们的公积金账户,具体能够贷到多少额度呢?

这也是非常重要的一点,毕竟是市场上能拿到的最便宜的贷款,贷款额度当然是越高越好。

它有自己的一套计算规则。

大多数地区,公积金贷款额度有多少,取决于借款人的还贷能力、房价成数、住房公积金账户余额和贷款最高限额四个标准。

四个标准有四个计算公式,四个计算公式计算出的最小值,就是借款人最高可贷的数额。

如下图所示:

第一个数值,叫房价乘数,也就是房子的价格乘以贷款比例。

第二个数值,跟公积金账户余额相关。

一般是你公积金账户余额的15到20倍,这个就看各个地区的规定了。

第三个数值,考查你的还贷能力。

把自己的工资总额跟公积金月缴额等等代入上面的公式,可以算出来。

第四个数值,叫贷款的最高限额。

各个地区的限额,由当地的公积金中心规定。

比如北京最高贷款120万,上海最高可贷100万。

以上四个数值里面最低的那个数,就是你实际能贷到的公积金额度。

大家可以保存下来,计算一下自己大致能贷多少。

想要未雨绸缪的,是不是也琢磨下,怎么提高自己的公积金贷款额度?

我自己的心得有两个。

第一,尽量增加自己公积金账户余额里的钱。

不是什么紧急情况,千万别拿出来花掉。

第二,尽量夫妻双方一起贷款,贷款上限会更高。

比如上海市,个人最高只能贷款50万,而家庭最高可以贷款100万。

深圳个人最高只能申请50万,夫妻加一起最高可以申请90万。

这种占便宜的事情,大家平时一定要多上点心,提前给自己多攒点额度。

越早做规划,买房时就却轻松。

异地贷款买房怎么做?

还有一种情况,是人在外地工作,但想在老家买房的。

这个时候还能用公积金贷款买房吗?不一定。

目前只有个别城市开通了异地贷款买房的业务。

我给全国所有省会的社保局,一个一个打电话核实了一遍,总结了一个可以异地贷款的表格。

有需要的大家可以保存一下。

如果你不确定自己的城市,公积金能不能申请异地贷款。

可以给购房所在地的公积金管理中心打个电话,确认一下。

号码是当地区号,加住房公积金管理中心的咨询电话12329。

在具体流程方面,公积金异地贷款比普通贷款,需要多交三份证明。

分别是异地公积金缴存证明、本人最近12个月的公积金缴纳明细,以及你名下的房产情况证明。

前两个证明,在工作地的公积金网点就可以拿到。

个人名下的房产情况证明,需要去房产交易中心才能拿到。

千万别怕麻烦。

多跑几趟,能省几十万贷款利息,还是很划算的。

已经用商业贷款买过房子了,怎么办?

最惨的情况,就是着急买房,直接用了商业贷款的小伙伴。

后来才了解到公积金贷款原来有这么多优惠,是不是大腿都要拍肿了?

别着急,你们也还有机会。

大家可以申请把商业贷款,转成公积金贷款。

这样操作一通,同样可以省不少钱。

具体流程上,它跟普通的申请公积金贷款,其实差不了多少。

首先要满足以下两个条件。

1. 申请人或其配偶是申请商转公贷款住房的权利人。

2. 申请人和共同申请人在申请当月的前两年内,原商业性住房按揭贷款未出现贷款逾期记录。

都满足之后,先去联系原来帮你进行商业贷款的银行客户经理,申请提前结清商业性住房按揭贷款。

等银行同意了,拿到它盖章确认的贷款余额证明、贷款明细证明,以及公积金贷款资金划款账户。

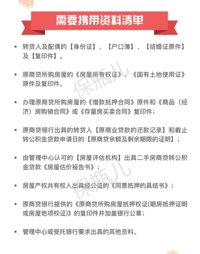
再去市公积金中心管理部或服务厅,提出商转公贷款申请,并提交材料。

不同地区的材料要求可能有差别,但是大家把下面这些都准备好,基本上就没问题了。

接下来,市公积金中心管理部或服务厅会依法对你提交的材料进行审核。

如果你符合条件,就会打电话给你,叫你来签公积金贷款合同。

合同签完,所有相关人员再聚一次,办一下“交接手续”。

包括申请人、原商业性住房按揭贷款银,还有市公积金中心管理部或服务厅经办人员。

大家一起在不动产登记中心,把抵押物抵押权转移变更登记手续办了。

这些都搞完之后,你的任务就结束了。

之后每个月一到该还款的时候,市公积金中心就会按公积金贷款合同的约定。

将资金划到原商业性住房按揭贷款银行指定的公积金贷款资金划款账户。

说麻烦吧,确实是挺麻烦的。

但省下来的钱,都是实打实的真金白银的好处。

给孩子交个几年学费,或者给家里买辆小车开开还是不难的。

别怕麻烦,有点耐心,认认真真准备一下。

毕竟大多数人的时间,都没那么值钱。

不买房,不贷款,公积金可以怎么用?

最后再说说最简单的情况。

拿我朋友萌萌举例子,她是个空姐,常年在外地工作。

她自己没有买房或者还贷的需求,只想拿公积金账户的钱抵消必要的生活开支。

或者把它们变现,然后开开心心地花光。

我给她的建议是:用公积金交房租。

先去房管局,开一下自己没有房产的证明。

然后再去公积金中心办理手续就可以了,非常方便。

如果她坚持把钱取出来也可以,等到换工作城市的时候,可以申请销户提现。

把公积金账户里面的钱,一次性取出来。

想怎么花,就怎么花。

其他那些小众的功能,比如说建造翻修大修住房、用来看病等等,要求会更多一些。

相对来说没那么实用,就不详细说了。

今天这篇,应该是把大家常见的公积金问题,都写清楚了。

真的是非常实用又必要的干货。

如果大家觉得有用,欢迎转发到你们的朋友圈哦。

还有其他的问题,也欢迎大家到留言区聊聊啊。

免责声明:本网站所有信息仅供参考,不做交易和服务的根据,如自行使用本网资料发生偏差,本站概不负责,亦不负任何法律责任。如有侵权行为,请第一时间联系我们修改或删除,多谢。

今日中国财经