山无棱角天地合「山无棱天地合类似的话」 山东国惠成功发行11 5亿元企业债务「10月有国债发行」 可转债连续15日超过当期转股价125%强赎「132018转债」 日本房地产经济危机「日本楼市崩溃」 促进债券市场信用评级「2018年中国债券市场政策」 财政干部担当作为事迹「干部担当作为实绩」 干货 教你用支付宝理财 轻松赚钱吗「怎样在支付宝上理财赚钱」 免征个人所得税的情形有哪些「免征个人所得税的有哪些」 公司债券承销费率「兴业银行银监会可转债」 国美零售拟认购安迅物流9亿元可转债吗「股票安信信托股份」 公户能转到私户吗「大胆作为」 个人所得税汇算扣除项目「税前扣除项目有哪些」 广东龙光集团纪海鹏「纪龙刚」 个人未分类投放生活垃圾最高将处多少罚款「垃圾未分类投放会被罚款吗」 泰州高新区康居建设开发有限公司「泰州临港经济园私募」 备用信用证支持的市场债券「房地产企业境外发债」 常用会计公式大全「会计行业分析」 可转债发行承销费率「低溢价率可转债策略长期有效吗」 美国国债收益率上涨意味什么「中国抛售美债对股市的影响」 华夏是中国的古称吗「为什么叫中华民族」 9月份可转债「1月20日可转债申」 政策性金融支持「结构性货币政策工具都有什么」 苏宁100亿债券兑付「债券的兑付摘牌」 买抵押车之后能开多久 「抵押车在抵押期间能开吗」 购买债权车要注意哪些「购买债权转让车的风险」 业绩不错的纯债基金「优秀的短债基金」 债权转让是什么意思 「债权转让意味着什么问题」 博琪医药股票「德琪医药」 关于抵押车权威的法律知识点「车辆抵押合法吗」 鹏华丰利债券基金「鹏华王宗合基金经理」 长城证券青岛投行部「猫头鹰实习 | 长城证券 青岛 投行实习生招聘 本科可报」 财经数据|境外机构连续12个月增持中国债券「上清所托管债券」 为什么内地企业喜欢赴港上市呢「内地企业为什么要去香港上市」 票据票面利率「银行票据贴现利率」 存银行与买理财产品如何配比较好「银行存款怎样合算」 为什么选择城投「城投都是靠关系吗」 投融资项目管理办法「项目经费管理办法」 洛阳都市圈投资「洛阳深度游」 基金关闭大额申购「9月份恢复大额申购的基金」 郑州市债务率「城投债总规模」 美债收益率升高股市「缩债对美股的影响」 兴业银行兴全趋势投资混合基金「兴业银行绿色金融发展现状」 2022年中国gdp超越美国「中国gdp什么时候超过美国」 解读基金我的投资观点与实践「基金如何解读」 怎么做excel表头「怎么做表格表头」 流动性紧缩对债市的影响「国债的流动性强吗」 境外机构连续三十四个月增持中国债券「中国国债总额28万亿是好事么」 自学理财书籍推荐「想要学习理财 有没有相关的书籍推荐 」 绿地 债务「绿地有息负债规模」 注会金融工具这章咋学「学注会可以裸考初级吗」
您的位置:首页 >行情 >

山无棱角天地合「山无棱天地合类似的话」

2022-12-19 11:02:32 来源:差评

二狗砸

你变了

今天下午,刚吃过午饭的差评君有些困,迷迷糊糊的听到同事在喊 “ 卧槽支付宝提现有手续费了! ”

差评君顿时困意全无,本以为又是谣言什么的呢。

赶紧跑去微博看了一眼 。。。

今天下午一点,支付宝发了公告

还真开始收费了啊!以前不是说不收费的么?

支付宝 2 月时发的微博

说好的山无棱,天地合呢?

首次关注支付宝公众号时,支付宝会说山无棱天地合。。。

(说实话差评君当时感动了一小下呢)

毕竟和自己日常生活息息相关嘛,网友都炸开了锅,都跑去支付宝微博下面评论。。。

网友评论

不过网友大多只是知道收费了,但是并不清楚具体什么情况,因为支付宝发的那篇公告真的是太!特!么!长!了!

差评君用鼠标滚轮滚了 5 下才拉倒底 。。。

有不少网友表示自从过了高考之后,一看这种长度的文章就头晕~

下面差评君带大家简略的了解一下支付宝的公告。

翻译成不官方的话来说(下同)大概就是 “ 这十二年来我们给你提供了不少好处,但是也多亏你们支持我们才能发展的这么好。”

“ 现在我们觉得是时候薅羊毛了,也该你们服务我们一次了,所以我们准备收费了,看在以前这么好的面子上,给你打打个折,有两万块免费资格,超过两万块咱们从此恩断义绝,亲兄弟明算账! ”

“ 不过你用余额宝的话还是可以免费的,毕竟余额宝是我家开的,你们把钱拿过来,我们才有本金赚钱,等赚钱了还分你点汤喝! ”

“ 对了还有,缴费,投资,买保险什么的,不向你们要手续费了,毕竟我们已经在服务商那边收了租,做生意还是要讲一些道义的~ ”

“ 你们有啥意见,就别提了,提了我们也不听,希望你们理解我们哈~ ”

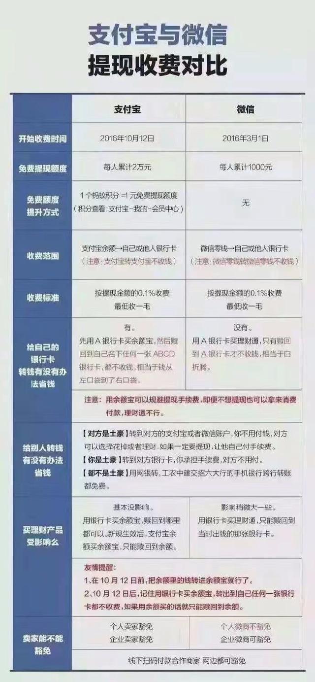
看到这里各位差友应该对支付宝的公告有了些理解,下面借用一张央视的图,里面提到了收费的具体细则,并且与微信进行了对比。

有很多网友开玩笑说 “ 穷的根本没有钱可以提现,毕竟两万是一笔巨款。”

其实并不是这样,这个两万额度指的是累计额度,就算你每次只能提现 200 块,也早晚有一天会超过两万的,支付宝总会转到你的钱。。。

为什么支付宝在微信宣布收费的时候都忍住了没有开始收费,为什么现在又开始收费了呢?

支付宝官方的回应

里面提到了支付宝的经营成本,这个成本有多少呢?

我们来看看另一个马老板的回答~

马化腾对成本的回答

马化腾说微信在第三方支付上一个月的成本就超过 3 亿,那么支付宝在这方面的成本肯定是只多不少。。。

如果开始向用户收取这个费用,就能很好的节省成本,但是为什么支付宝要急着节省这个成本?

因为他要上!市!啦!

关于蚂蚁金服准备上市的新闻

(支付宝是蚂蚁金服旗下产品,蚂蚁金服是阿里巴巴的子公司)

如果想要上市的话,降低经营成本会让公司有更高的估值~

除了这个原因,还有一个原因是为了让你买他旗下的余额宝!

其实支付宝特别急着让你把余额存到余额宝的,原因要先从你的余额说起。。。

差评君可怜的余额

支付宝属于第三方支付业务,第三方支付公司呢,和银行不一样,只能提供交易结算清算业务(说白了就是收收手机费),国家不允许这类公司存管客户的资金 。

按照国家规定,用户留在第三方支付公司的钱,支付公司是不能碰的,不能用这些钱做二次投资用钱生钱(比如炒股,买债券什么的),只能存在银行托管,然后从银行那里拿利息。

眼看着这么多钱经过自己的手里,自己却没赚钱的能力,只能领点银行利息,支付宝肯定难过死。。。

所以他们捣鼓出了一个余额宝~

有差友会问,余额宝和账户余额有什么不一样么?

非常不一样!账户余额只余额,但是余额宝却是基金服务!

支付宝官方对余额宝的介绍

买了余额宝就相当于买了天弘基金提供的 “ 天弘余额宝货币市场基金 ”。

有差友会说为什么是买天弘基金,不是买别的基金公司的基金呢?

下面重点来了~

阿里是天弘的最大股东。。。

呵呵,阿里这一手 “ 曲线救国 ” 玩的好,虽然公司不能违反国家规定利用用户托管的钱二次投资,但是他可以让用户买自己旗下公司的基金赚钱,这样最肥的那块肉留给了自己的,没便宜了银行。。。

不只是想卖余额宝,支付宝还想让你余额干更多事情~

余额宝各种各样的便民服务

还有各种各样的第三方服务

支付宝搞了这么多服务,就是给你营造一个支付宝什么都能干的场景,让你依赖上支付宝,什么事都直接掏出手机用支付宝解决。

如果提现开始收手续费了,那么就会有很多人选择直接在这些功能里花掉余额,反正手机费什么的早晚都要交,用在这里和提现相比要省下来手续费。

这样做有什么用呢?

首先是用户多了,支付宝就成了一个巨大流量的入口,商家肯定会争相入驻支付宝,然后支付宝收收 “ 租金 ” 什么的。

比如说滴滴在支付宝加了入口之后增加了很多用户

另外呢,用户越多,经手的交易越多,支付宝就越能掌握人们的消费习惯和消费趋势,在这个大数据的时代,谁掌握了人的习惯趋势,谁就能领先别人一步!

从上面这些利益来看,支付宝提现开始收费是必然,在微信和支付宝都开始收费了之后,某个公司开心的不得了!

百度钱包今天发了一篇微博并置顶,说自己提现免费

(看转发评论和点赞数量,差评君突然有点心疼百度。。。)

不过,差评君觉的百度早晚撑不住,因为第三方支付提现开始收费的真正原因是。。。

画个重点

其实,只要不开发社交功能,支付宝提现应该还能多免费一阵子的。。。

免责声明:本网站所有信息仅供参考,不做交易和服务的根据,如自行使用本网资料发生偏差,本站概不负责,亦不负任何法律责任。如有侵权行为,请第一时间联系我们修改或删除,多谢。

今日中国财经