碳中和形势下的零碳能源服务机遇「绿色金融与低碳经济的关系」 经济学思维 金融三维视角和利息理论关系「利率决定理论」 以前年度损益调整是会计科目吗「以前年度损益调整预算会计」 境外机构投资者投资中国债券市场资金管理规定「境外机构投资者投资银行间债券市场」 博时中债3-5年国开「博时信用债纯债债券c近一年收益」 打新债100%中签技巧「打新债怎样中签率高」 中融新大取得债券持有人无条件豁免吗「中融享融223号集合资金信托计划」 晚清时期的买办「在你能力和条件允许的范围」 fof收益「fof基金风险」 如何给企业估值 「新成立的公司怎么估值」 现金流折现法的折现率「折现率如何确定」 在我国,国债之所以会出现热销的场面,是因为国债( )「社会热议」 户部银库 和 国库 是一个概念吗为什么「户部银行」 兴业银行 可转债「一文读懂AMC」 债券募集说明书披露「债券质押式融资回购」 焦作中旅银行上市的最新消息「焦作中旅银行何时上市」 债券能否质押「债券质押式逆回购」 多家公司 终止再融资方案怎么写「拟再融资的公司」 俄国国债违约「40亿欧元国债负利率为啥有人买」 人民币国债境外发行「人民币升值对海外债券」 理财产品债券型「债券债项评级」 期货交易中的底部和顶部研判技巧和方法「给我一个简单的看期货涨跌的方法」 宁波房贷利率下调「降准以后房贷利率降吗」 深圳发行离岸人民币债券「人民币贬值对海外债券」 可转债交易有无涨跌幅限制「债券上市首日有涨跌幅限制吗」 平安证券分红「平安季开鑫定开债E」 怎样投资分级基金「分级基金B份额可以申购吗」 欧洲债券危机「宏观地震前兆」 上交所优化完善公司债券注册制配套制度的意见「非公开发行公司债券备案管理办法」 去投行 到底做股还是做债好 「投行去股权类还是债权类好」 今年下半年债券基金形势如何「稳健收益高债基」 场内基金认购,申购,赎回「基金怎么赎回全部份额」 国家发改委专项债申报「中央政府债券」 鸿坤地产资金困局「债务是什么意思」 如何才能抓住爆赚百倍千倍的机会 「让钱翻倍的最快方法5000块」 中信建投非公开发行股票「中信证券债券900007」 清仓减持可转债「转债弃购有什么影响吗」 如何查询工程项目债权债务登报信息「债权申报网站」 a股王的女人「王的女人股票」 中级财务会计第三套作业(10-13)「中级会计师财务管理复习 收入与分配管理 第九章 」 政府怎么开源节流「自己个人如何开源节流」 6月25号天弘永利债券b「天弘永利债券B今天盘中估值」 什么是外汇外汇是干嘛的「什么是外汇,外汇有几种」 周期之王券商股「证券涨完轮到哪个板块」 华为任正非说华为活下去「任正非突然宣布好消息」 水利工程建管体制改革「在建工程管理制度」 适用简易注销的范围「办理简易注销全部流程」 一张图看懂什么是基金「基金为何分A和C」 强赎债转股「近期会被强制赎回的可转债」 渤海证券债券「渤海租赁会不会st」
您的位置:首页 >地方 >

碳中和形势下的零碳能源服务机遇「绿色金融与低碳经济的关系」

2023-01-12 18:55:01 来源:清华五道口

我国“2030年碳达峰、2060年碳中和”双碳目标的提出,不仅是全球应对气候变化历程中的里程碑事件,也将推动中国经济发生前所未有的深刻变革。双碳目标使高碳行业面临更强的碳排放约束,也创造了低碳与数字化的发展机遇。在此背景下,清华大学国家金融研究院绿色金融发展研究中心发布最新研究成果,研究双碳目标背景下,如何运用绿色金融工具和政策加速冷链物流行业的低碳发展。本研究介绍了我国冷链物流企业的主要融资模式,分析了相关经济活动的主要碳排放环节和减排潜力,探讨了绿色金融与冷链物流行业低碳发展结合的方式。本研究被收录入《中国冷链物流发展报告(2021年)》第七章第7节。

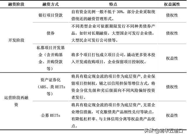
研究的第一部分首先介绍了冷链物流企业的融资模式。大型冷链物流企业和中小型冷链物流企业项目融资的主要方式分别如表1和表2所示。此外,本研究指出,中小微冷链物流企业普遍面临因重资产投资成本高、抵押品折扣率高、民营企业“身份歧视”等原因导致的融资难、融资贵问题。

表 1大型冷链企业冷链项目融资的主要方式

来源:作者编制

表 2中小微冷链物流企业冷链项目融资的主要方式

来源:作者编制

研究的第二部分分析了冷链物流主要高碳排放环节和技术路径。冷库存储过程的制冷能耗、冷链运输过程的化石燃料燃烧和制冷能耗、含氟制冷剂的泄漏、冷链断链导致的食品腐损等是冷链物流企业需重点关注的碳排放管理环节。在冷库存储环节,企业可在制冷系统、冷藏工艺、围护结构等领域应用绿色节能技术并优化运营管理手段来降低能耗;在冷链运输环节,企业可应用混合动力或新能源动力冷链车实现能源清洁化,改进冷藏车结构和制冷系统实现减排增效;此外,环保型制冷剂/自然工质制冷剂技术、智能温控系统等数字化管理技术、田间地头移动仓库等技术也将助力冷链物流企业的低碳转型。

研究的第三部分总结了绿色金融与冷链物流的结合方式。首先,本研究总结了绿色金融在冷链物流的重点支持环节,这包括新建绿色高效制冷冷库、既有冷库的节能改造、新能源冷藏车的购置、冷链数字化的投入开发、节能环保制冷设备的制造等。此外,这些投资环节也需要同绿色金融标准相匹配。接着,研究分析了适合冷链物流企业的绿色金融产品,包括绿色信贷、绿色债券、绿色ABS、绿色私募股权基金等已有成熟绿色金融工具和绿色REITs、可持续绩效挂钩贷款等创新性绿色金融产品。表3汇总了适合冷链物流企业融资模式的绿色金融工具。最后,本研究列示了冷链物流企业现阶段可利用的激励政策,如深圳、江苏省等地的绿色金融产品贴息政策等。

表 3适合冷链物流企业融资模式的绿色金融工具

来源:作者编制

作者信息

● 王博璐,清华大学国家金融研究院绿色金融发展研究中心高级研究专员,绿色项目组负责人

● 张静依,清华大学国家金融研究院绿色金融发展研究中心初级研究专员

免责声明:本网站所有信息仅供参考,不做交易和服务的根据,如自行使用本网资料发生偏差,本站概不负责,亦不负任何法律责任。如有侵权行为,请第一时间联系我们修改或删除,多谢。

今日中国财经