西安620新政细则「西安限购政策放宽」 用住房公积金贷多少年合适「公积金贷款多少年还清最划算」 河南公积金查询「支付宝查不了公积金了」 有奖征集 民生督办 如何办理公积金提前还款 这条路什么时候可以维修 奉贤中国银行网点「上海奉贤南桥建设银行在哪里」 组合贷款可以办理商转公吗「商业贷款可以转为组合贷款吗」 无锡公积金网上开户「无锡市住房公积金提取」 60万的房子公积金贷款「60万公积金贷款」 2020年巴彦淖尔市工程师评审「巴彦淖尔住建局」 新闻观察 加大住房公积金助企纾困力度的报道「加大三个力度」 云南日报数字报刊「云南网约车」 芜湖通讯软件下载「芜湖牛签签」 转观念 强作风 优环境 重落实 树形象 公积金政策宣讲进企业 静安枫景苑和静安豪景苑哪个好「上海逸景佳苑房子能不能买」 南宁公积金异地转入「广西公积金能跨市用吗」 公积金可以更改手机号码「住房公积金手机号码不对怎么办」 南宁公积金区直分中心东葛路「南宁住房公积金电话」 公积金最多跑一次「高频事项统计」 第四届陕北民歌大赛专场晚会在西安举办 新一届“十大民歌手”名单揭晓 宜宾公积金中心完成年度结息对账工作 最新太原住房公积金热点问题答疑 如何申请使用自己或配偶的公积金 二套房不能用公积金「二套房可以用公积金贷款买房吗」 湘西州第十二届党代会「住房公积金政策」 洛阳市住房公积金网上业务「洛阳住房公积金怎么提取」 小微企业初期只有一个人怎么办理公积金开户贷款「共同贷款人可以用公积金吗」 浙江衢州公积金贷款新政「杭州交公积金在衢州买房可以用吗」 江西确定了 欠债不还公积金也可执行「欠债无力偿还可以强制执行公积金吗」 马鞍山公积金新政策「住房公积金单位减」 永城公积金贷款能贷多少「永城取住房公积金电话」 永城法院 被执行人拒绝还款 名下住房公积金被扣划抵债 成都公积金年底实现按月提取「成都公积金如何按月提取」 离职的社保公积金怎么办「上海离职社保怎么处理」 园区公积金缴纳上限「园区公积金调整」 公积金还了多久可以再贷款「公积金还清后多久可以再贷款」 河南住房公积金新政策「新规」 番禺综合服务中心「学生自助服务终端」 格力回应未给员工足额缴纳公积金 正研究补缴方案 自行成交的二手房网签在哪里「二手房交易网签在哪里办理」 淄博公积金电话查询密码「青海住房公积金12329」 工商银行淄博分行成功开通手机银行查询公积金功能了吗「中国银行淄博分行」 欠缴社会保险金 住房公积金如何处理合法「公积金欠缴怎么补」 番禺区司法局法律援助中心「番禺区人力资源和社会保障局」 淄博人 你的这个账户里又多了一笔钱 快看看有多少 南京公积金基数每年什么时候调整「南京历年公积金缴存基数」 保定一套房首付多少「保定第二套房子首付是多少」 兴国人注意 全市住房公积金业务运行管理系统升级 暂停办理这几项业务 宿迁公积金 服务民生强担当 书写奋斗新华章 济南进一步明确住房公积金贷款政策 首套房调整为本市户籍家庭在本市无住房的 贷款该不该提前还「我要贷款」 抗疫进行时 金 心护家园 宿迁市住房公积金管理中心抗疫剪影
您的位置:首页 >行情 >

西安620新政细则「西安限购政策放宽」

2022-09-26 17:54:45 来源:新居时代

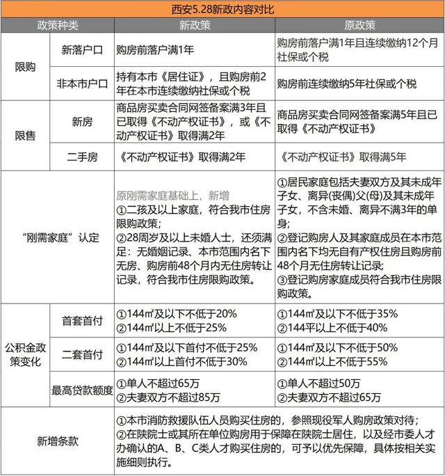
5月28日晚,西安突发新政,由此备受期待的西安也终于官宣加入了全国性“救市”大军。关于新政策与原政策的对比都在这张表格里了:

那么这次新政力度到底怎么样,最终影响又如何,我们主要就以下几点展开说说:

一,限购放松,效果有待观察。

政策原文:

(一)从市外迁入本市户籍的居民家庭在住房限购区域购买首套住房的,须在购房前落户满1年。

(二)非本市户籍居民家庭在住房限购区域购买住房的,须持有本市《居住证》,且在购房之日前2年在本市连续缴纳社会保险或个人所得税。

解读:这次限购放松主要针对新落户或非西安户籍在西安买房的人群。最新的限购政策也基本回到了2021年330新政前的水平。但是和以往相比,当前全国楼市行情低迷、置业信心普遍不足,所以接下来西安能否持续吸引更多外部购房需求流入,还需要进一步观察。

二,限售放松,二手房交易活跃度提高。

政策原文:

(三)住房限购区域内,已购买或新购买的商品住房,房屋产权人取得《不动产权证书》满2年,或商品房买卖合同网签备案满3年且取得《不动产权证书》的,可上市交易;已购买或新购买的二手住房,房屋产权人取得《不动产权证书》满2年的,可上市交易。

解读:受去年“二手房指导价”的影响,直到目前西安二手房市场虽有回暖迹象,但市场成交表现依然毕竟一般。这次从“满5”回归到“满3满2”(依然是回到2021年330新政前水平),则进一步缩短了二手房入市周期。在短期内虽然会导致西安二手房挂牌量激增,但从长期来看,政策势必会促进二手房市场交易活跃度,也有利于承接新房市场的需求转移,从而缓解新房市场供应不足问题。

三,公积金首付比例下调影响有限。

政策原文:

(五)调整住房公积金贷款首付比例。首次申请住房公积金贷款购买普通住房(144㎡及以下)的,首付比例不低于20%;购买非普通住房(144㎡以上)的,首付比例不低于25%。 第二次申请住房公积金贷款,购买普通住房(144㎡及以下)的,首付比例不低于25%;购买非普通住房(144㎡以上)的,首付比例不低于30%。

(六)调整住房公积金贷款最高额度。通过公积金贷款购买住房的,单缴存职工贷款最高额度不超过65万元,双缴存职工贷款最高额度不超过85万元。

解读:这次公积金首套普通住房贷款首付比例从35%降低至20%,并且也相应上调了公积金贷款额度。但是和目前西安较高的购房总价门槛相比,十分有限的公积金贷款额度基本无法和20%首付政策匹配使用,所以除非政策能进一步明确组合贷也适用于最新公积金首付政策,否则最新的公积金政策影响将非常有限。

四,商贷政策还需进一步明确。

政策原文:

(四)全市各银行业金融机构及时优化房地产金融服务,适当降低个人住房贷款首付比例和利率定价水平,具体由陕西省市场利率定价自律机制研究确定。

解读:新政第四条提到,“全市各银行业金融机构及时优化房地产金融服务,适当降低个人住房贷款首付比例和利率定价水平”。到底商贷首付比例降低多少政策并未进一步说明,但从描述中可以看出接下来商贷首付比例下调任务或将被下放至各银行进行具体操作执行。如果政策能在银行贷款环节真正的落地执行,这无疑会对大多数使用商贷的购房者带来实实在在的利好。

五,“刚需家庭”扩容,含金量持续下降。

政策原文:

(九)二孩及以上家庭购买商品住房、28周岁及以上的未婚人士购买首套商品住房的,按照“刚需家庭”对待。

解读:新政将28岁以上未婚人士以及二孩家庭纳入刚需家庭范畴,由此西安刚需家庭规模被迅速扩充,结果就是参与项目摇号时刚需家庭的中签率会大幅降低。并且随着西安高性价比项目越来越稀缺,对于新晋的刚需家庭来说,这一身份的含金量已经不算高了。当然,接下来更惨的依然会是不符合刚需条件的普通家庭。如果参与项目摇号,相比以往普通家庭的中签率会更更更低。

整体来看,这次新政更多是基于以往政策的对应性小幅松绑,力度并不算大。这次新政也并未就很多人关心的限购范围调整、“商转公”等政策作出调整。但我们之前也说过,和全国其他重点城市相比,西安楼市运行现状更加平稳,这或许也是政策力度并没有太大的原因所在。

但这次新政也传递出了更为宽松的市场预期和走向,可以说象征意义更大,释放信号也更加明显。也是从现在开始,真正标志着西安楼市正式进入到政策宽松周期。

并且从近期全国到地方频繁的政策吹风,也不排除西安会有进一步出台更多针对性松绑政策的可能。

免责声明:本网站所有信息仅供参考,不做交易和服务的根据,如自行使用本网资料发生偏差,本站概不负责,亦不负任何法律责任。如有侵权行为,请第一时间联系我们修改或删除,多谢。

今日中国财经