国债投资分析「国债涨跌」 强势美元对美国的影响「美元走强人民币会怎么样」 中国存在清零美债可能「中国抛售美债会怎么样」 月收益20%可能吗「短线收益率多少合适」 关于reits的书籍「reits公募」 美债利率的影响「美债和美债收益率的关系」 打新债赚钱「打新债赚钱」 自考本科金融类专业「自考本科金融工程专业」 申购新股顶格申购「空仓多久不能打新股」 经济生活选择题专练「政治经济第二单元框架」 泸州老窖产能扩张之路「泸州老窖目标价」 除了同业存单基金 还有哪些替代产品 「同业存单如何购买」 冀东水泥(000401)千股千评「000401冀东水泥历史最高价」 2021中级经济师法律部分「农业经济师」 债券投资的流动性「企业资金流动性」 业绩好的债券基金「2019债券基金怎么老跌」 锁定期长的基金的优势「对固收+基金有什么看法」 立讯转债价格预测「立讯转债」 融侨 上市「华翔集团和融侨集团」 公募基金的互联网转型 该往哪走 「公募基金发展」 谁买美债 谁抛美债可以吗「通过什么方式抛售美债」 债市统一监管前奏:央行、证监会联合发文 两大债券市「银行推动新三板」 家庭理财如何进行基金投资「基金定投口诀」 证券从业资格考试 每日一练 二十四题「证券从业资格证能干嘛」 解读经济数据的意义「不喜不悲什么意思」 20201月13日股市「9月2日证券交易所」 把钱购买国债好 还是购买定期理财好 「国债和理财哪个好」 基金负收益转换「债券互换」 证券公司员工兼职规定「学习笔记 一般证券从业人员兼职有关规定 | 法规2022年第11期」 新手了解基金「基金的认识」 融资融券交易满半年「融创兑付」 安信证券新债「安信鑫发优选混合的历史净值」 生活中的资产和负债都有哪些「资产和负债的通俗解释」 贵州川恒化工股份有限公司电话「贵州川恒集团」 本周收益率持续稳定,这几款银行理财产品值得投「把钱存在余额宝有风险吗?」 公司什么情况下需要财务审计「财务审计的内容」 什么是城投 「什么叫城投公司」 安信基金王涛 目前信用债是更优选择吗「090007基金今天净值」 鹏华丰泽债券lof可以长期持有吗「鹏华丰收债券基金净值」 债券回售是好还是不好「397天债券」 股债同涨同跌「债和股的涨跌关系」 交易性金融资产初级会计考试「可供出售金融资产分录」 基金定投想赚钱 你一定要知道这些知识「怎样基金定投赚钱」 可转债 一览「可转债A+」 中央结算公司 债券可做期货保证金吗「债券托管结算业务」 关于基金的小知识「了解基金知识」 每个月1000块买基金「1000元买基金一天收益」 保理abs实施流程图「商业保理ABS」 基金定投是怎样的「基金什么是定投」 期货交易手续费以及保证金「交易所单方加保证金」
您的位置:首页 >热点 >

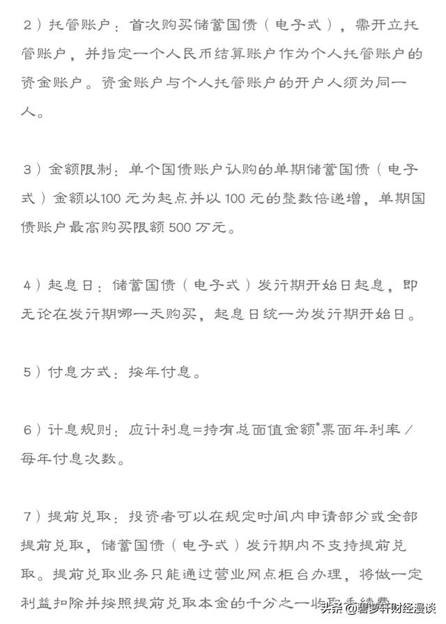
国债投资分析「国债涨跌」

2023-01-06 17:55:40 来源:碧萝轩财经漫谈

今年的国债季又将开启。基本上每年的3月10号开始一直到11月,每个月10-19号都会放出不同期限和利率的国债销售,购买方式是银行柜台或者网上银行。银行代理销售的国债主要是储蓄式国债和记账式国债。

收益率稳定的国债有国家信用背书,适合投资稳健打底

储蓄式国债以吸收居民储蓄为目的,是银行定期存款的替代品。银行存款有银行存款保险保障,同一银行账户的银行存款保险以50万元为上限,而国债相对于银行存款的保险系数更高,它以国家信用作为背书,因此虽然利率不高,但适合保守型和稳健型投资。

储蓄国债到期前可提前兑取(只是会损失到期利息),也可以申请质押贷款。

不同于大额存单动辄20万元起存,储蓄国债的购买起点只有100元,更适合大众。

储蓄国债又分为凭证式和电子式。

凭证式国债需要到代销国债的银行网点柜台购买和兑付

凭证式和电子式储蓄国债的主要区别有:

购买方式不同:凭证式储蓄国债需要到承销国债的银行柜台购买;电子式储蓄国债既可以到柜台购买也可以在网上银行直接开立国债账户进行购买。起息日不同:凭证式储蓄国债以购买日计算起息;电子式以统一规定的日期起息,比如4月10购买的电子式储蓄国债可能起息日是4月15日。付息方式不同:凭证式储蓄国债为到期一次还本付息;电子式储蓄国债的付息方式更为多样化,可能是一次到期还本付息也可能是按年付息。到期兑付方式不同:凭证式储蓄国债需要投资者去银行柜台办理,逾期不会加计利息;电子式则将到期的国债本息自动转入账户并以活期存款开始计息。

今年4月10日发行的电子式储蓄国债利率:

2022年的五年期电子式储蓄国债

2022年发行的第一期三年期电子式储蓄国债

每天的8:30-下午4:30均可购买,当然前提是还有额度。

电子式国债购买注意事项 来源:中国银行手机银行国债页面

记账式国债是财政部通过无纸化发行,以电脑记账记录债券并可以进行上市流通交易的债券。

它和储蓄国债最大的不同就在于它可以上市交易,这一点和大额存单有点像,相比之下储蓄国债是不可以流通交易的,只能提前兑取(享受活期利息),因此记账式国债的流动性要强于储蓄式国债。个人投资者可以通过A股证券账户和银行渠道参与交易。

中国银行国债购买界面:最近两年国债的收益率

可以看到最近两年,国债利率和定期存款利率一样有下调,从2019年7月4% 的利率下调至去年下半年几乎不到3.5%。

现在三年定期存款利率最高能在3.55%,虽然从去年下半年的趋势来看,同期的国债利率比定期存款利率略低,但一旦开售还是非常火爆,很快售罄,毕竟国家信用还是比银行信用高很多。

很多老年人偏爱国债,不会上网很早在银行网点排队购买

和其他主流的投资方式相比,国债最大的优点就是稳。特别是在股市、基金甚至银行理财都出现本金难保的状况下,这一点国债优势倒是明显。不过风险低对应的收益率也低,国债的购买上限金额是500万元,国人还有另外一项热衷的投资:房地产。如果有500万资金,你愿意买国债还是买房产呢?

都说楼市又要开始松绑了。上月底深圳传出二手房交易参考价格将上调3%—5%,多个省会城市放开了限购措施。“房住不炒”,这些政策若是方便普通刚需客倒还好,若是又开启房地产投资的方便之门,结局会是怎样呢?有多少人会因为房控政策放松又来炒房呢?

我倒是觉得理性的投资者很少会进场。十年前深圳福田一套两房的小房子价格100万,现在月租金是6000元,年投资收益率在6.5%左右(我算了一个月的房屋空置成本)。这套房现在的市场指导价是400万,月租金同样是6000元,如果没有未来的出售溢价,年投资收益率是1.8%(还没有算房屋的空置成本)。现在的成交价普遍不会高于指导价太多,照二手房交易的价格调整幅度来看,三年以后,国债的总收益大概是10%(3.3%*3),房地产的收益大概是1.8%*3(租金收益率) 3%*3(房价溢价率)=14.4%,当然前提是能按预期的价格卖得出去,并且租期还不能空置。

深圳湾总部基地

更多理财相关文章:

理财小白入门:货币市场基金vs.银行现金管理类理财产品

退休时间,一个和财务自由一样存在的伪命题

#宅理财#从足球队阵型看疫情下理财的资产配置

随手记理财,梦碎P 2 P

近期金融市场观察:降利率,控房贷,A股是不是稳了

从2008年金融风暴看疫情下的经济危机——读《行动的勇气》有感

2021,我的基金投资元年

基金狂跌?楼市冰封?普通人的资产配置,还是要遵守那条古老法则

免责声明:本网站所有信息仅供参考,不做交易和服务的根据,如自行使用本网资料发生偏差,本站概不负责,亦不负任何法律责任。如有侵权行为,请第一时间联系我们修改或删除,多谢。

今日中国财经