【独家】深陷债务危局的中科建设已被申请预重整「B级债券」 鹏华中债1-3年国开行债券指数A「006060鹏扬泓利债券c」 我国债券违约现状「债券违约会全部损失吗」 黄金历史涨幅最大得一天「黄金历史高位」 债项评级高于主体评级「高收益债券评级」 恒大财富如果暴雷了,恒大集团会怎么样「恒大财富发生了什么」 g三峡eb1转债「eb可转债」 货基快赎 限额 对持有人影响多大「持仓限额是什么意思」 为高质量发展提供更多金融助力「提升金融服务新发展格式水平」 基金中考成绩单出炉「基金公司排名前十名业绩排行榜」 发债 中签「转债中签号」 稳健的财政政策要提质增效「财政收入是否越多越好」 信达地产集团「信达地产为什么估值低」 中短债走势「华夏中短债债券c」 房企年内到期债务超六千亿 这么多债能还得起吗怎么还「房企债务达12822亿元」 封闭期刚过的优秀基金「3年内TOP20的基金经理」 美联储或放缓购债步伐「美联储缩减购债是什么意思」 可转债上市首日溢价「可转债为什么会溢价」 上半年170家房企约1809亿元债券到期 3月占比超三成「房企债券爆雷」 中国信托业发展报告「信托最新消息」 可转债申购几点中签率高「元力转债中签率预估」 信达澳银基金011188「信达澳银新能源基金净值查询」 近期债券市场分析「2018年债券市场统计分析报告」 债券托管数据「发行债券对资产负债率的影响」 中国还会继续买美国的国债吗「中国在抛售美债吗」 上交所新债券交易系统将于12月20日上线运行中「上海交易所债券」 债券的票息和利息收入「收入债券」 债券基金是不是稳赚「15选5稳赚不亏」 新债中午休市「1月16日午餐」 2017年债券「上证债券信息网」 恵城转债值得申购吗「可转债中签能赚多少钱」 外资看好中国市场「彰显个人魅力」 日本发行负利率国债「日本负利率政策」 abs融资杠杆「金融ABS」 重庆能投集团解体「重庆能源投资集团公司属于什么企业」 日本央行宣布进一步宽松,承诺无限购买国债「低利率 央行」 信用债高质量发展「利好叠加前景可期」 四大行上半年净利润「六大银行上半年净利润」 什么是公司债券「公司债什么意思」 重庆水务股票行情「业绩持续稳定增长的股票」 债券承销规模「投行债券承销」 战地1买武器的货币「战争债券怎么用」 雅化转债的转股价是多少「雅化集团上市发行价」 国债两年期「国债十年」 券商平均年薪「国内券商工资」 纸黄金的收益率有多少「纸黄金的投资方法和技巧」 信托公司融资成本「银行对地产融资再收紧」 华富成长趋势基金净值分红「华富价值增长混合410007」 新债中签率太低了「新债中签率高好还是低好」 纸黄金价格受什么影响「油菜品种选择主要考虑哪些因素」
您的位置:首页 >地方 >

【独家】深陷债务危局的中科建设已被申请预重整「B级债券」

2022-12-29 17:54:50 来源:中新经纬

中新经纬客户端11月29日电 (罗琨)29日,中新经纬客户端从相关方面了解到,中科建设开发总公司于2016年发行的“16中科建设PPN002”未按期支付利息,已经构成违约。

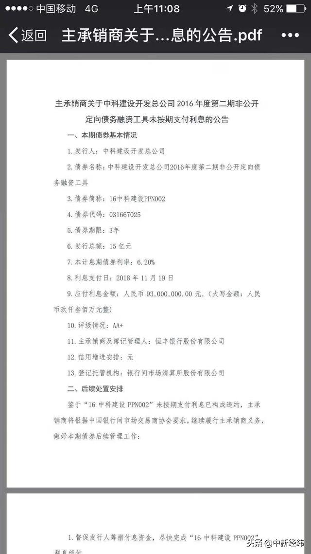
据了解,16中科建设PPN002于2016年10月20日上市,发行总额为15亿元,评级情况为AA ,本计息期债券利率为6.2%,本次利息支付日为2018年11月19日,应付利息金额为9300万元,主承销商和簿记管理人为恒丰银行。

中新经纬客户端(微信公众号:jwview)从机构投资者处获取的一份盖有恒丰银行投资银行部公章的文件显示,主承销商恒丰银行称,鉴于“16中科建设PPN002”未按期支付利息已构成违约,主承销商将督促发行人筹措付息资金,尽快完成利息偿付。前述机构投资者并称,截至28日,尚未收到利息。

文件部分截图

29日,一位中科建设内部人士向中新经纬客户端确认,这一笔债务确实没有按时付息,并称目前尚不知悉何时才能付息给投资者。

据其官网介绍,近年来,中科建设已由专注于工程建设施工企业转变为集投融资、综合建设、开发、国内外贸易、新材料研发生产、文化旅游、矿业、能源、汽车配件、生物医学、农业养殖业等多板块经营的及为城市发展建设提供整体方案和一体化服务的大型国有投资建设集团。

截至2017年底,中科建设总资产521.49亿元,负债率68%,营业收入367.39亿元人民币,利润总额59.13亿元人民币。

2017年11月3日,受发行人委托,评级机构中诚信国际将其信用级别由AA上调至AA 。尽管评级是AA ,对于中科建设的此次违约,不少市场人士称“一点也不意外”。事实上,这并非中科建设年内第一次陷入兑付危机。

截图来源:wind

今年5月,中科建设作为担保方的“华创中科金一号集合资产管理计划”违约,总规模为1.5亿元。

7月,有媒体爆出中科建设6月29日到期的10.5亿元银团贷款违约,不过遭到其否认,称不存在违约情形,并称所有银团参贷行均认可其偿债能力。中科建设相关负责人当时在接受媒体采访时表示该笔债务早已经展期。“由于今年金融市场偏紧,本身我们企业现在资金流也比较紧张,我们正在努力把这个资金流的危机度过,往好的方向发展。”中科建设相关负责人称。

9月,媒体报道称吉林信托汇融38号逾期,涉资4.5亿元,违约方正是中科建设,随后,中债登下调了中科建设的评级,将相关债券的中债市场隐含评级——债券债项评级由A 调整至A。

据了解,此次违约的“16中科建设PPN002”属于非公开定向融资工具。非公开定向发行债务融资工具是指向特定数量的投资人发行的债务融资工具,并限定在特定投资人范围内流通转让。其发行方式具有灵活性强、发行相对便利、信息披露要求相对简化、适合投资者个性化需求、有限度流通等特点。

据天风证券固定收益首席分析师孙彬彬此前报告指出,在PPN的发行市场中,因为PPN市场流动性较差,因此发行方以国有企业为主。地方国企和央企占据了发行数量的85%,从金额来看,两者更是占据了PPN市场的90%。而发行PPN的地方国企和中央国企资质一般,平均资产负债率较高,盈利能力较差。

孙彬彬同时指出,相比其他品种,PPN的回收率明显偏低。纳斯达克的金融词典中将回收率(Recovery Rate)定义为违约事件中通过止赎权或破产程序等收回的金额,以面值的百分比来表示。在2016年,据孙彬彬统计,PPN的回收率为0。

有分析人士向中新经纬客户端(微信公众号:jwview)指出,由于PPN的性质属于私募债,因此很多信息都不对外披露,要统计其回收率存在一定难度,不过从其对市场的观察来看,今年的PPN回收率也比其他信用债品种要低。

“PPN的持有人比较集中,且以银行为主,因此,很可能最终会通过私下协调解决;此外,由于不涉及信批问题,所以偿债意愿会比较弱一些。”因此上述分析人士建议,投资者在投资PPN时应加强信用风险防范。(中新经纬APP)

免责声明:本网站所有信息仅供参考,不做交易和服务的根据,如自行使用本网资料发生偏差,本站概不负责,亦不负任何法律责任。如有侵权行为,请第一时间联系我们修改或删除,多谢。

今日中国财经