银行最全分析 上 信贷业务和投资业务的不同「银行投融资业务」 苏宁回购债券「债券到期回售」 国资p2p暴雷「中国p2p暴雷排名」 可转债操作要点「买可转债技巧」 金融互金平台「奈斯金咖」 债券跌停幅度「融券买跌,如果股票一直跌停」 阳光公司拟发行面额1000元,票面利率「债券的实际利率和票面利率」 基金定投懒人投资法「基金定投怎么玩才最佳」 债权转让未经债务人是否有效「不能转让的债权债务有哪些」 国开行将通过农行柜台再向公众发金融债券吗「国开行农发行」 俄罗斯抛售美债后果「俄罗斯国债」 国信证券 中信建投「中信建投医药健康混合C」 这样可以让你挑到比较优质的债券基金吗「选择债券型基金,该如何选择」 中债3-5年国开行债券指数「鹏扬利泽债券」 今日基金股票为何大跌「A股暴跌事件」 上周 俄罗斯用卢布支付了一笔外债吗「沙俄外债」 债转股 到底是利好还是利空 有哪些受益股呢「债转股到期是利空还是利好」 10年期国债收益率高了买债券还是低了买债券基金「最新的十年期国债收益率是多少」 可转债上市时间一览表「可转债上市交易时间」 股债相对性价比「可转债的优势」 债券基金同意嘉实基金「嘉实泰和资金」 日元汇率预期「日元汇率下降」 兴业可转债知识测评答案「可转债 信用账户」 货币政策降息降准是啥意思「紧缩的货币政策」 成银转债上市操作提示什么「可转债第一天上市交易规则有哪些」 债权人可以向受让人主张抵销「债权转让抵销权」 新希望六和股份有限公司 2021年第三季度报告会「新希望业绩」 2020年中级经济师考试真题解析「2021年中级会计师经济法第三批答案」 2020年记账式国债利率「记账式国债利率」 基金fof与lof哪个好「fof基金有哪些可以购买」 中国1月减持美债167亿美元 持有规模创6个月新低「中国连续四个月减持美债」 关联企业之间借款的税收处理「关联企业之间的借款增值税的处理」 连续9年都赚钱是一种什么体验 「三年血赚十年不亏」 中证同业存单AAA指数「民生加银中证内地资源主题指数A」 欠债近30万亿美元的美国为什么一直没违约「欠债太多无力偿还怎办」 玖富没还快一年多了「玖富万卡要审核多久」 债市既然不被看好 那是哪些人在购买呢股票「债券现在怎么样」 中国持有美债规模创去年10月来新低「中国抛售5000亿美债后果怎样」 民营企业债务融资现状「政府私募债」 桥水基金创始人达利欧原则「bridgewater桥水基金」 现在基金行情好吗「买基金稳赚吗」 龙光股债暴跌之谜最新消息「龙光股票价3380」 我国为什么持有那么多美国国债「中国持有美国债数量」 一天赚10元左右「一小时赚10元」 关于进一步加强企业债券服务实体经济能力严格防范「加强风险管控促进高质量发展」 五月份债券下跌原因「佳兆业负债率2021」 百股跌停 收益最高的基金竟然是买的期货和债券「为什么股市跌债券基金也跌」 碧桂园企业债利率「碧桂园千亿房企」 专项债银行机遇「银行承接专项债资金」 融创能挺过去吗「融创能挺过去吗」
您的位置:首页 >财经 >

银行最全分析 上 信贷业务和投资业务的不同「银行投融资业务」

2023-01-07 17:56:23 来源:互联网三千字

银行的学问够写几本书。

反复挤压,本文也有3.5万字。写了五个月,您请慢慢看。

3.5万字很长,据银行业务,拆成14篇小文,也可快快看。

1、关于信贷业务

社会融资规模逆周期调控背后

165万亿银行贷款去哪儿了?

银行贷款的逻辑

小微企业贷款增幅第一了

46万亿消费贷款占比不足1/3,why?

2、关于投资业务

债券投资是银行盈利的稳定器

银行财报上消失的“应收款项”曾是高富帅

3、关于同业业务

一文看懂银行同业业务

银行同业的初心和野心

4、关于中间业务

2020年银行中间业务日子不好过

5000字读懂银行中间业务

银行理财十六年变局

5、关于成本控制

存款脱媒的挑战和结构性存款的机会?

银监会的喊话和不良计提的“艺术”

银行节流术

在金融市场,不论券商、信托、基金曾多么声名鹊起,银行依然是无法超越的低调存在。

数据可以说明问题:2020年上半年,在271万亿社会融资余额中,银行贷款余额165万亿,占比61%。银行资产194万亿,基金公司公募基金规模27.1万亿(包括公募资产规模13.4万亿,私募资产管理规模13.7万亿),信托公司资产管理规模21.6万亿。完全不在一个量级。

在身份上,银行是长子;在实力上,银行是铁板。了解金融,首要了解银行。

引子 银行的逻辑

作为经营风险、追逐利差的特殊企业,银行遵循独特的盈利逻辑:收入端,通过吸收存款、主动同业负债和发行金融债获取资金;运用信贷业务、同业业务、投资业务三大资产业务获得利息收入;提供不产生资产负债的中间服务获得非利息收入。支出端:各类不良资产带来减值损失,各类负债形成利息支出,各类运作成本组成管理费用。收支两抵,赚取利润。

银行是资金融通的最重要中介机构。贷款已成为社会融资的绝对主力,又通过金融投资、同业业务间接为实体经济扩大输血。银行还为企业和个人提供多元中间业务,打通资金流转,提供融资咨询、代理结算销售等。成为金融市场最硬的铁板,随着目前混业趋势越来越明显,铁板可能会越来越硬。

铁板背后,银行业务开始出现缝隙。信贷业务呈现行业、主体和区域的失衡,不良率逐渐攀升,信用风险增加。同业业务扩张步伐渐缓,监管趋严叫停部分同业业务模式。存款受到各类理财产品、货币基金的冲击,吸储成本上升。

多种金融创新模式应运而生,各类非银金融机构、互联网公司、大型金融集团参与其中。与银行之间,或弥补缝隙如小贷公司,或取长补短如联合贷款,或此消彼长如货基截流。金融监管在新模式冲击下,呈现高频出台政策和多部联合监管的态势。银行的缝隙能否被新业态、新技术填补,还需长远来看。

因为不同类型的银行有不同的自然禀赋和政策约束,本文横向选取国有行、股份行、城商行和农商行的代表——工行、建行、兴业、招行、北京银行和青岛农商行(全文统称“六大行”),纵向将六大行财报数据延展至2015年-2019年,深入探究银行传统业务的铁板和缝隙,创新金融模式的机会和掣肘,以及金融监管的创新和挑战。

第一部分 贷款业务

一、银行贷款是实体经济的最大血库

社会融资规模是实体经济获得资金的主要指标。融资渠道大体分为银行贷款、委托贷款、信托贷款、银行承兑票据四类间接融资,股票和债券两类直接融资。

中国人民银行自2014年开始发布社会融资规模存量数据,2015年到2019年五年间,社融规模依次为138万亿、156万亿、175万亿、201万亿和251万亿。2020年上半年,社融规模存量达到271万亿。

1、银行贷款是社融的压舱石。在社会融资总盘子里,人民币贷款余额为165万亿元。占社会融资规模比为60%。2015年至2019年人民币贷款余额分别为93万亿、105万亿、119万亿、135万亿、156万亿,占社融总规模比分别为67.1%、67.4%、68.2%、67.1%、60.3%。成为给实体经济输血的最大血库!

从增幅柱状图来看,贷款和社融规模“相互依偎”保持强相关,2015年至2019年增速分别为13.9%、13.4%、13.2%、13.2%和12.5%,增速稳定,受市场和政策影响波动较小。

对于企业来说,银行贷款最大的优势是其成本优势。作为存款类金融机构,银行近90%的资金来源为付息较低的存款,且不经过第三方通道直达融资方节省通道费。2018年清华大学曾公布中国社会融资成本指数,整体平均融资成本为7.6%。其中,银行贷款平均融资成本为6.6%,仅次于银行承兑汇票。

六大行中,除了青岛农商行2015年贷款利率高达7.4%之外,其余五大行2015年-2019年贷款付息率在4.2%-6.5%的区间波动,低于6.6%。

2、票据融资一泻千里。融资成本最低的未贴现银行承兑汇票本来“天资”极好。一来成本低廉,作为一种主要用于贸易领域企业的延迟支付工具,票据短期内只融出信用,未融出资金。且融资企业还需按向银行提供一定比例保证金,贷款银行相当于吸纳存款,因此成本低廉。

二来效率极高,在材料完备的情况下,票据融资一天即可完成银行内部流程并向企业账户打款,效率秒杀其他融资方式。

本可以成为中小企业破解融资难和融资贵的救星,却被老鼠屎搅坏整个局。2017年农行39亿票据大案等系列票据造假案频出,监管部门祭出重拳,既查“身份证”——严查票据真实贸易背景,杜绝票据套利现象,也控资金流向——严控房地产信贷波及房地产行业票据融资,银行担忧房企的信用资质,收紧了相应的票据业务。

2015年到2019年,票据融资规模从5.85万亿持续下滑到3.33万亿,占融资规模比从2015年4.2%被挤压到2019年的1.3%,造假套利让票据业务丧失初心也耗尽优势。

3、委托贷款和信托贷款风光不再。作为最主要的通道融资,委托贷款和信托贷款能将资金带到贷款去不了的地方,譬如房地产行业和城投平台。委托贷款和信托贷款靠自身技能充当出资者和融资者的通道并收取费用,融资成本自然上涨。

据部分上市公司财报,大部分流向城投平台的委托贷款利率基本在12%以上。但在房地产行业风光无两的岁月里,委托贷款和信托贷款虽贵仍俏,2015年到2019年,委托贷款和信托贷款规模在社会融资总规模中占比稳居第三和第四。但占比逐年压缩,五年间,委托贷款占比依次为7.9%、8.5%、8%、6.2%和4.6%,信托贷款占比依次为3.9%、4%、4.9%、3.9%和3%。

随着房地产融资监管加强,且2017年和2018年对委托贷款和信托贷款分别出台极为严格的监管政策,既限制银信通道投资非标资产,又要求明确了委托贷款的来源和流向,两大通道融资出现明显回撤。2018年,委托贷款和信托贷款降幅分别达到11.5%和8%。

4、直接融资一路追击。一直以来,股票和债券这两个舶来品就被打上创新、改革等美好的标签,扛起了扩大企业融资渠道、降低过渡依赖银行产生的系统性风险的、发展资本市场优化金融资源配置、更有效支持实体经济这一系列重担,无论监管层还是市场层面对此达成了难得的高度一致。

直接融资的走势与预期和努力基本一致。2015年到2019年,债券融资规模依次为14.6万亿、17.9万亿、18.4万亿、27.4万亿和60.2万亿(2018年起,债券融资口径发生较大变化,依次将地方政府专项债券、国债、地方政府一般债券纳入政府债券指标),占比从2015年的10.6%增至24.3%,成为第二大融资方式。除2017年外,增幅在各类融资中排名最高。

相对之下,股票融资没有这么顺水顺风。五年间,股票融资规模仅从4.53万亿增长到7.36万亿,占比从3.3%降低到2.9%。部分因为股票一级市场和二级市场表现强相关,二级市场表现某种程度上影响了新公司IPO发行、老公司增资扩股的供需和价格,2018年股市表现惨淡为企业股票融资规模增长乏力埋下了伏笔。

相较于间接投资,直接融资让融资方和出资方直连,理论上成本要低。但债券和股票发行均有一系列配套程序,融资企业需要支付券商承销费、担保费、评级费用、发行手续费各种费用,融资成本反而高企。

且对于发行企业经营业绩有明确要求,因此股票和债券融资基本是优质企业才能撬得动的资源,再次造成资金流向集中,中小企业融资难和贵的问题依然悬而未决。

很明显,贷款是社会融资的压舱石,决定了整体增长步调。其他融资方式在不同方面填补了贷款的缝隙,票据覆盖了贷款难以触及的融资对象,委托贷款和信托贷款将资金输送到贷款难以到达的行业,债券和股票融资盘活了存款之外银行难以获得的资金。

可以预见,在很长一段时间内,这一主辅格局还将继续存在,但直接融资尤其是债券融资的持续发力,让社融结构慢慢产生了值得期待的变化。

二、贷款都去哪儿了?

165万亿银行贷款究竟去了哪里?央行新鲜出炉的2020年上半年金融机构贷款流向报告给出最新答案,从不同维度来看:①“公”“私”此消彼长:住户贷款继续挤压企事业部门贷款②工业贷款增速落后于农业和服务业③房地产贷款一骑绝尘④普惠小微企业贷款增速飙升至第一。

①对公贷款“此消”和对私贷款“彼长”。对公贷款是对企事业单位贷款,对私贷款是对住户贷款。2020年上半年企事业单位贷款107.5万亿,住户贷款为58.9万亿,占比分别为65%和35%。

2016年至2019年,对公贷款余额分别为75万亿、81万亿、89万亿和98万亿,占比分别从70%下滑到64%;住户贷款余额分别为33万亿、41万亿、48万亿和55万亿,占比从2014年的31%增长到36%。住户部门贷款以20%左右年均增幅,追逐以10%左右增幅增长的对公贷款份额。

根据六大行财报加总计算,2016年到2019年,对公贷款总额总计为20.5万亿、21.4万亿、21.7万亿,占比依次从65%下滑至54%,和整体态势吻合。其中以零售业务立行的招商银行,从2016年起,对私贷款已过半。

公私贷款此消彼长背后,有供需两方面的原因。既有经济增速下行,企业发展趋缓带来的贷款需求下降,也有监管部门对贷款投向房地产、产能过剩行业监管趋严,贷款供给增速承压。但住户贷款余额的增长也有玄机,挤干其中的个人购房贷款,购房外的住户贷款余额占比仅14%,用于消费和经营的住户贷款实际增长乏力。

②农业和工业中长期贷款增速垫底。2020年上半年,农业贷款余额4.3万亿,工业中长期贷款10万亿,服务业中长期贷款43万亿,农业和工业中长期贷款增速在各类贷款流向中垫底。

2015年到2019年,农业贷款占总贷款规模比仅为3%左右,增速从未超过10%。工业中长期贷款余额依次为7.7万亿、8.1万亿、8.6万亿、9.2万亿,占比不超过8%,五年增幅依次为5%、3.1%、5.1%、7.3%、6.8%,增幅稍快于农业贷款。服务业中长期贷款余额从2016年的26万亿增长到39万亿,占比在22%上下浮动,增速在各类贷款流向中居中。

如果将广义上的三农贷款(农业、农村、农户贷款加总)数据代表农业的发展,四年依次为23万亿、25万亿、27万亿和29万亿,占比在20%上下浮动但逐年下滑。

目前央行公布的工业和服务业贷款只有中长期数据,实际上工业和服务业短期循环贷款数量巨大,因此该数据并未全面反映贷款产业倾向。中长期贷款通常用于投资未来发展,短期贷款常用于资金周转,这个数据意味着在三大经济部门中,服务业相对于农业和工业,发展势头和前景更为稳健,对我国GDP的拉动将越来越强劲。

③房地产贷款五年内翻番。在所有贷款流向中,涉房贷款(包括房地产行业贷款和个人住房贷款)在规模和速度上一骑绝尘。2020年上半年,房地产贷款余额47.4万亿,占贷款总规模比为29%,增速为13.1%;其中个人购房贷款32.4万亿,增速为15.7%。

2015年至2019年,房地产贷款从21万亿接近增长到39万亿,占银行贷款比从2016年的22.4%上升到28.5%。其中个人购房贷款分别为从2016年14万亿增长到26万亿,到2020年上半年不到五年时间涉房贷款接近翻了一番。增速方面,房地产贷款和个人购房贷款增速冠绝群雄,但自2017年起,涉房贷款增速回落,2019年,贷款流向增速的冠军宝座让位给小微贷款。

2017年起,受房地产调控系列重拳影响,房地产贷款增幅开始下滑至20%左右。自2016年底中央经济工作会议上提出“房住不炒”后,监管部门通过政策制定、窗口指导和现场检查多种手段对房地产贷款进行严控,对资金违规进楼市等违规贷款惩罚力度明显加大。

2017年到2020年上半年,房地产贷款增速分别为21%、20%、14.8%和13.1%,目前房地产调控未有减弱迹象,预计房地产贷款增速还将继续放缓。

④小微企业贷款增速第一。2020年上半年,人民币普惠小微贷款(单户授信1000万以下)达到13.6万亿,增速20.7%,增幅第一。

2018年前央行公布无1000万授信额度限制的小微企业贷款整体规模,2016年到2019年整体小微企业贷款余额分别20.8万亿、24.3万亿、33.5万亿和36.9万亿(2018年央行不再公布该数据,2018年和2019年采取银监会数据,即在央行狭义小微企业贷款外还包含个人工商户和小微企业主个人贷款)。

2019年起,普惠小微企业贷款增速达到24.1%,在各类贷款投向增速中位列第一,房地产贷款增速蝉联多年的冠军宝座首次被超越。对于困扰中小微企业多年的贷款难和贵的问题,无疑是一个振奋人心的信号,是从中央定调、监管施策到银行落实全链条推动的成果。

可见,贷款的流向,某种程度上代表了经济转型的方向和产业发展的方向,是货币政策进行宏观调控的明确信号。宏观的经济形势和货币政策决定了贷款供给,中观的产业发展和微观的企业经营决定了贷款需求,具体的监管指导和银行偏好决定了贷款的落实。你问我它流向何方,我指向有发展红利的方向!

三、贷款的逻辑

贷款流向背后有着怎样的逻辑?作为经营风险、赚取利差的特殊企业,除了要遵守监管部门窗口指导对贷款的投向的限制和引导,银行贷款运营遵循基本公式:贷款利润=利息净收入(生息贷款规模×净息差)-成本(贷款减值损失 业务及管理费)。这些变量背后的逻辑决定了贷款流向。

收入端来看,生息资产由贷款供需双方决定,贷款供给与宏观货币政策、货币供给量、贷款总额度限制等监管指标相关,贷款需求与宏观经济形势和微观企业经营状况相关,因为目前银行贷款70%为抵押和担保贷款,抵押品的价值即贷款企业的资产价值和质量,决定了企业可贷款的规模上限。

净息差可理解为贷款收息率和存款付息率之差,虽然央行已经先后取消了贷款和存款上浮限制,但企业经营利润为银行贷款利率带来了隐形约束。

根据统计局的数据,2019年我国工业企业、国有企业、中小企业营收利润率均在6%左右,根据清华大学的数据,贷款平均成本6.6%,只有经营利润高的企业才能承受融资成本,形成了“利润率向上,贷款量向上”的正向关系。

成本端来看,无法回收的坏账需要计提资产减值损失,直接作为成本影响最终利润。银行经过早期的“规模情结”和“速度依赖”的资产快速扩张阶段,积累的不良贷款开始集中爆发,根据银保监会公布的数据,2015年到2019年,商业银行整体不良率分别为1.67%、1.74%、1.74%、1.89%和1.86%,各类银行不良率同步持续上升,尤其农商行2019年不良率已经达到3.9%。

不良率背后折射出贷款企业经营困难,现金流出现问题导致贷款偿付危机,而且给不良率高的行业贷款,极易因信息不对称带来逆向选择和道德风险从而造成信贷违约。

在监管加力度、金融防风险、银行去杠杆的前提下,银行不良贷款拨备覆盖不断增加,贷款减值损失作为支出项逐年增加,连续五年商业银行净资本回报率分别为 1.1%、0.98%、0.92%、0.9%和0.87%,形成了“不良率上升、银行ROE下降、贷款量下降”的反比关系。

按照这一逻辑,从正反两方面影响贷款流向的关键变量就是企业经营利润率和不良率。工行、建行、兴业、招行,通过财报数据可以佐证这一关系。

贷款逻辑可以解释现象①为何住户部门贷款增速高于企事业单位贷款。2015年到2019年,工行、建行、兴业和招商四大行对公贷款和住户贷款不良率的八根曲线中,个人贷款不良率均低于对公贷款不良率(兴业银行没有公开对公贷款不良率,取整体不良率做比较),除了工行,建行、兴业招商个人贷款不良率均低于1%。且个人贷款中80%为个人住房抵押贷款,其不良率均在0.3%左右。

贷款能解释现象②工业中长期贷款增速为何最低。将工业和制造业做一个换算:根据统计局的数据,2019年全年工业增加值约为同期中国GDP总量的39%,其中制造业增加值约为同期中国GDP总量的27%,换算得出制造业增加值约为工业增加值的70%,是工业增加值的最主要组成,可以通过制造业的经营情况大致了解下整体工业的发展情况。

与制造业贡献率不相匹配的是,一是增速,2015-2019年工业中长期贷款增幅在全部贷款投向中第二低,依次为5%、3.1%、5.1%、7.3%、6.8%;二是占比,2019年,工行、建行、兴业银行、招行制造业贷款余额占各行贷款总额比依次为8.8%、7.2%、8.3%、5.8%,且占比连续五年下降。

与贷款下滑形成反比,制造业不良率连续五年上升,数据显示2019年四大行制造业不良率已经分别达到5.1%、6.6%、3.3%、6.1%,在银行贷款各行业投向中处于前列,图片可以明显看出制造业贷款量和不良率之间的反比关系。

贷款逻辑还能解释现象③房地产贷款为何一骑绝尘。一是经营利润率高,2009年以来房价地价持续走高,房地产开发贷以土地和在建房屋、个人住房贷以住房作为抵押品大幅增值,提高了房地产的可贷规模。且相比工业企业、国有企业、中小企业仅6%左右的经营利润率,财报显示2018年前80家上市房企平均净利润率为13.86%,经营利润高的企业能承受较高的贷款利率。

二是不良率低,房地产贷款由房地产开发贷和个人住房贷组成,两者不良率均非常低,以商业银行整体不良率作为对比线,除了工行和建行2016年和2017年的房地产对公贷款不良率外,其余不良率指标均低于基准值。

无论从贷款规模和高付息率决定的收入端来看,还是从不良率造成资产减值损失带来的成本端来看,对于银行,房地产贷款都是最为优质的贷款资产。

但逻辑不能解释现象④小微企业贷款增速陡增。与上述逻辑相反,小微企业经营利润率不高,且不良率高企。我们认为答案在经过官方认证的中小微企业“五六七八九”的贡献里——中小微企业(含个体工商户)占全部市场主体的比重超过90%,贡献了全国80%以上的就业,70%以上的发明专利,60%以上的GDP和50%以上的税收。

因为中小微企业对经济、就业的重要性很大,在现有贷款逻辑下难以获得抵押贷款的困境下,监管层面通过窗口指导进行宏观调控,银保监会2017年已定下普惠口径的小微贷款同比增速应达到30%的考核指标,中央定调、监管施策到银行落实,全力久久为功,最终成就了这一增长。

四、两个难题

现行通用的抵押贷款模式,给银行留下了两个贷款难题:一个是小微企业,一个是消费大众。这些抵押品缺失的群体,仍然是金融普惠之光难以照射到的角落。

1、小微企业贷款难的根本逻辑仍在。

2016年到2019年,整体小微企业贷款余额分别20.8万亿、24.3万亿、33.5万亿和36.9万亿(2018年和2019年采用银监会数据),在银行贷款总规模中的占比分别为18.5%、19.5%、20.2%、24.6%和24.1%。

以工行、建行、招行为例,2014年到2018年,工行小微企业贷款本行总贷款余额比分别在16%上下波动;建行小微企业贷款占比在13%左右;招商银行占比从2014年的12%降低到9%,略低于行业整体水平。

据世界银行《中小微企业融资缺口报告》统计,我国中小微企业融资缺口达到了1.89万亿美元,分别占中小企业和微型企业潜在融资需求的42%和76%。

按照传统的贷款逻辑,从正反两方面影响贷款流向的关键变量是企业经营利润率和不良率。而小微企业贷款的两大变量均不太乐观,经营利润率低,不良率高,从正反两面增大了贷款的难度。

经营难,可获抵押贷款少。易纲行长曾说过,我国中小企业的平均寿命为3年左右,仅1/3小微企业能存活三年以上,而小微企业平均在成立4年零4个月后才第一次获得贷款,这就意味着,小微企业在贷款雪中送炭的美好后天到来之前,可能已经死在了残酷的明天。

且目前70%贷款均为抵押贷款和担保贷款,而小微企业面临严重的“抵押少缺担保”的问题,据此发放的小微企业获贷数量很少。

不良高,银行放贷意愿低。银行贷款需遵循风险定价原理:信贷利率 = 资金成本 业务成本 合理利润 风险溢价,通过利率覆盖风险。据统计目前大型企业贷款不良率1.19%,中型企业2.55%,小微企业3.39%,小微企业的风险溢价贷款利率明显更高。根据统计局的数据,2019年我国中小企业营收利润率均在6%左右,小微企业的贷款承受能力较弱。

还是统计局的数据,我国65%的小微企业主要集中在轻型制造业、批发零售业,工行、建行、兴业、招行的财报显示这两个行业的贷款不良率最高。2019年四家银行制造业贷款不良率分别高达5.1%、6.6%、3.3%、6.1%,批发与零售业贷款不良率达到10.5%、5.2%、6.9%、3.2%,远高于商业银行整体不良率,带来了较高的资产减值压力,银行放贷意愿会明显下降。

管理粗,银行放贷成本高。小微企业往往由一人或几人创建,企业所有权与经营权相一致,经营管理和决策随意性很大,各类财务数据、报表并不规范。

且多采用现金交易结算,不能为银行提供详实的财务信息和流水记录,所以对小微企业贷款只能通过业务员粗放走访、背景调查等纯人海战术来确认贷款对象的还贷能力和不良情况,从而确定贷款利率,大大增加了单笔贷款的管理和人员。相比之下,最终落实贷款的业务员明显愿意给大企业放贷。

商业逻辑解决不了的重要问题,只能政策和监管出马。近年来,从中央、国务院到金融监管部门,不断通过宏观定调、政策支持、行业指导等措施大力推动银行资金投向小微企业,在提高贷款增量、定向降准降息、放宽不良率容忍等多处发力,银保监会2017年已定下普惠口径的小微贷款同比增速应达到30%的考核指标。

根据中国银行业协会数据,2020年上半年,人民币普惠小微贷款(单户授信1000万以下)达到13.6万亿,增速20.7%,增幅排名第一。新发放普惠型小微企业贷款平均利率较2018年平均水平下降0.64个百分点。监管部门的目标可否持续完成,肩负盈利压力的银行如何落实监管要求,这些举措能否真正打破小微企业贷款难和贵的三大困境,要放在更长的时间跨度来考量了。

2、46万亿消费贷款占比不足1/3,why?

根据央行发布金融机构贷款流向统计报告,2020年二季度末,消费贷款余额为46.3万亿,在165万亿的总贷款盘子里占比仅为28%。将时间拉长,2015年到2019年,金融机构消费贷款余额依次为19万亿、25万亿、32万亿、38万亿和44万亿,占整体贷款余额比依次为20%、24%、26%、28%、29%,从未超过1/3。

以个体银行求证,2015年到2019年,六大行中,以零售立行的招商银行消费贷款(财报中个人消费贷款 信用卡贷款)占比最高,依次为14.7%、16%、18%、19.5%、19.8%;兴业银行次之,消费贷款占比从2015年的8.2%增长到13.5%;其余四家银行消费贷款占比均很低,工行消费贷款占比从2015年的4.1%缓慢增长到5.3%,建行从4.4%增长到6.4%,而北京银行和青岛农商行消费贷占比连续五年在2%左右徘徊。占比均低于金融机构整体水平。

这和消费对经济的贡献出现倒挂,根据国家统计局的数据,2015年到2019年,全民消费支出对GDP的贡献依次为66%、65%、59%、76%、58%。而消费贷款从未超过贷款额度的1/3。

2017年消费贷款激增只是个烟雾弹。增速方面,2015年到2019年,金融机构消费贷款增速分别为13.9%、32.2%、25.7%、20%和16.3%。具体到单个银行,增速最快的兴业银行连续五年增速为28.1%、25.4%、45.3%、32.3%和28.3%,工行和建行消费贷款增速要低于整体增长率,招行因为消费贷款基数较高,连续五年增幅出现下滑趋势,依次为37.3%、27%、20.9%、14.2%和16.2%。

可见2016年和2017年,无论是金融机构还是单个银行消费贷款均加速增长,但这仅是一个烟雾弹,背后的真实流向存在水分。自2016年底中央经济工作会议上提出“房住不炒”后,监管部门通过政策制定、窗口指导和现场检查多种手段对房地产贷款进行严控。于是消费者借道个人消费贷款变相形成首付。

没有数据显示究竟有多少消费贷进入房地产市场,但监管部门和多家银行在2017年三令五申,发出“谨防消费贷变首付贷”的风险警示,足见数量不是小数、因此2017年消费贷增长率出现的小波峰并不能看作消费贷春天的来临。

消费贷款难的两个“痛点”。消费贷款难以及变味,背后同样是传统贷款逻辑的压力。一是无抵押可贷额度少。消费贷款多为信用贷款,缺少抵押品。而目前我国个人征信记录不全,消费、收入等各类能反映还贷能力的信用信息分散不同平台,尚未实现共享,很难在贷前对个体的还贷能力进行核实,容易产生逆向选择。也很难在贷后对贷款人的资金流向进行跟踪从而导致道德风险,借款人拖欠贷款、恶意逃废等情况容易发生,银行贷款意愿低。

二是消费贷款违约风险较高导致银行惜贷。财报数据显示,2015年到2019年,建行、兴业和招行的消费贷款及信用卡贷款不良率基本均高于本行整体个人贷款不良率,说明个人贷款中的另一重要项个人住房贷款不良率压减了整体个人贷款不良率。

为了进行前期还款能力核实和后期贷款流向跟踪,目前银行消费贷款通常会针对信用良好、收入稳定的优质客户,或只针对本行代发工资客户或在本行拥有金融资产和流水记录的客户。

如建行的“快贷”要求贷款对象必须是信用良好的建行个人客户;兴业银行贷款对象为持有兴业银行借记卡的存量“白名单”。这些依靠企业内部系统来进行风控的消费贷款模式,让消费贷款在银行原有客户基础上打圈圈,虽然降低风险,但减小了消费贷款覆盖面,会压缩消费贷款整体规模。

百行征信能否打破个人征信瓶颈?缺口背后,是消费贷款因抵押缺失、信用模糊滋生无法避免的逆向选择和道德风险,造成了银行惜贷。完善个人信用画像,进行贷前风险筛查,成为突破消费贷款难题的关键。

2018年人民银行授权互联网金融协会联合腾讯、蚂蚁信用及其它五家企业成立百行征信。百行征信初期规划是希望打造一个平台:利用接入机构的信息共享,提供学历职业、房产车产、公司股权、银行外贷款记录、网购行为等信息,平台根据这些立体数据形成完整的人物画像,做出综合判断和风险评分,作为借贷的重要依据。

一方面能与央行的信用报告形成互补,进一步完善用户的信用画像;另一方面为未被传统金融服务覆盖的广大人群提供更多维度的信用依据,让普惠金融尽可能大范围落地。问题很快暴露,初心被证明可能只是美好幻想。

首先腾讯和阿里不情愿。既不愿意贡献自己的数据,接入百行征信的是腾讯征信和芝麻信用,并不是各自“爸爸”拥有的中国最庞大的网民海量数据。2019年时媒体爆出阿里和腾讯两大巨头均拒绝交出其海量用户数据,通过百行征信收集巨头的数据显然是一厢情愿;也不愿意推动其它结构的接入,和其它企业一样,腾讯和阿里也只持有百行征信8%股份,谁也不愿意拿着吃白菜的钱,操着卖白粉的心。

其次接入机构和数据有水分。根据公开信息,目前百行征信合作机构涵盖互联网金融、消费金融、中小金融和新金融等4大类18小类金融机构,公开名单的有105家机构实现信息共享,但接入机构以p2p为主,如网信集团、有利金融、麦子金服都各自因兑付逾期、砍头贷、空白合同等相继暴雷。基于这些机构提供的信贷数据构成的用户风险画像是否可信,问题的答案类似于治疗脱发时碰到秃头医生。且随着P2P清退基本接近尾声,百行征信的接入机构还要重新洗牌。

消费贷款背后的征信问题依然未解难题,成为消费贷款增长的最大掣肘。


第二部分 投资业务

10.5%的资本充足率的硬约束,让银行不能将所有资产配置风险加权系数高的贷款资产,需要配置资本消耗较少的资产。且贷款不良率背后凸显了贷款资产的信用风险,“借短贷长”模式易产生期限错配的流动性风险。为对冲资本消耗和风险,债券、应收款项等金融投资业务,成为银行资产配置的第二选择。

投资资产拼盘里包括标准化债券、应收款项(主要为非标资产)和股权投资,后者比重很低。所以银行投资资产实质上就是“标”和“非标”的投资。

根据A股上市银行财报统计,投资资产占总资产比呈现国有行(29.5%)<股份行(30.8%)<农商行(32.8%)<城商行(43.9%)趋势。

以工行、建行、兴业、招行、北京银行和青岛农商行来分析,2015年到2019年,工行、建行、招行的投资资产占比相对稳定,在21%到25%的区间波动。兴业、北京银行和青岛农商行占比高、波动大:北京银行从23%增长到36%,青岛农商行从20%增长到36%。兴业银行连续五年依次为49%、54%、48.6%、43%、38%,其中最大的变量是投资资产旗下的应收款项。

一、债券投资是银行盈利的稳定器

在投资资产的总盘子中,标准债券资产占了绝大比重,根据上市银行财报统计,债券资产占银行投资资产比例为77%左右,是银行贷款外的第二大资产。

1、国有行债券投资占比最高。具体到四大类不同银行,债券投资占比从高到低为:国有行>农商行>城商行>股份行。各类银行的不同禀赋和负债约束决定了其不同的债券选择。

国有行因其市场地位和品牌优势,负债成本最低,对高收益高风险的应收款项非标投资追求不强烈,且监管对系统性重要银行的资本充足率要求高于其他银行,因此常配置安全边际较高、收益率稳定、流动性优良的标准化债券。农商行负债成本相对较低,但因为经营地域的局限,贷款业务难以开展,而债券投资没有区域限制,债券投资占比同样较高。股份行和城商行因负债端成本较高,债券配置较少,而多配收益较高的应收款项投资。

以工行、建行、兴业和招行为例,2013年到2019年,工行和建行两大国有行标准债券投资占比达到90%,占比非常稳定。兴业和招行两大股份行基于收益的考虑,标准化债券占投资资产比低于国有行,反之投资于非标的应收款项较多。

2、债券投资是稳定器。相比贷款资产,银行投资资产利率较低,但代表贷款收益率的散点和代表投资收益率的曲线逐渐收敛,2019年差距基本不足1个百分点。其中兴业银行的投资业务更是独树一帜,2015到2019年,连续五年投资收息率分别为5.5%、4.5%、4.5%、4.8%和4.5%,远高于其它三家银行投资资产收息率,甚至高于工行和建行贷款业务收息率。但债券资产有自己的独特优势。

安全性高:财报显示,银行表内投资债券,按发行主体来看主要是国债、政策性银行金融债、地方债等利率债,大多有政府背书和兜底,违约可能性低;从持有方式看银行大多持有到期以获取稳定的利息收益,而较少根据市场波动进行主动交易获得资本利得,稳定性高。

流动性好:2020年7月3日发布的《标准化债权类资产认定规则》,明确标准化债券必须“等分化,可交易”,且“公允定价,流动性机制完善”。因此既可以作为质押物进行回购融资,也可以通过现券买卖进行资金融通,从而为银行的流动性管理带来便利,在近期流动性监管越来越严的情况下,能迅速回笼资金的标准化债券至关重要。

盈利性稳:债券资产名义收益率虽小于信贷资产,但综合其资本占用和节税效应,实际收益率相当稳健。国债、政府债和金融债的风险权重都为0,地方债风险权重20%,商业银行普通债券风险权重为20%-25%(按期限),企业信用债和信贷资产风险权重一样100%;其次国债和地方政府债具有天生的免税效应,其实际收益率在某些情况下可能还高于贷款。

二、银行财报上消失的“应收款项”曾是高富帅

2020年有一个数据在财报上消失——应收款项。早在2019年开始,A股上市银行开始全面实施新金融工具准则(俗称IFRS9),金融资产分类方法由以持有目的分类改为以业务模式和现金流分类,应收款项就已隐退,变身为“以摊余成本计量”和“以公允价值计量且其变动计入当期或其他综合收益”项下。

会计准则听起来很拗口,应收款项的定义更绕口:银行持有的在银行间市场及证券交易所市场交易的各类债权投资,外延包括信贷资产、信托贷款、委托债权、承兑汇票、各类受(收)益权等非标资产。背后的故事也很曲折。

1、应收款项曾是“高富帅”。根据上市银行财报,在投资资产中,应收款项占比投资资产比为23%左右。以工行、建行、兴业、招行、北京银行、青岛农商行为例,根据财报计算应收款项占投资资产比:

2013年到2018年,工行基本未有应收款项;建行应收款项占比不超过10%;招行依次为31%、41%、50%、36%、36%、25%;兴业银行依次为44%、52%、71%、64%、61%、48%;北京银行应收款项占比为22%、30%、30%、36%、46%、45%;青岛农商行除了2016年和2017年出现暴增外,其余年份保持20%左右的占比。

可见,应收款项有纵横两个趋势:一是是纵向比较,有两个明显发展拐点,2014年的增长拐点和2017年的下降拐点。二横向比较,应收款项呈现城商行>股份行>农商行>国有行的格局。

2、两个拐点。定义虽然拗口,穿透了,就是借助银行外的金融机构通道,投资非标,变相从事借贷业务。因为应收款项的标的资产就是非标,应收款项的起承转合,也就是非标腾挪的一生。

始于2009年“四万亿计划”天量信贷投向基建项目后,监管开始对信贷采取总量控制,严禁贷款投向地方融资平台、房地产行业等。机智的银行将目光投向他处,借助信托、券商、保险公司、基金子公司,将房地产行业融资产品打包成各类信托计划、资管计划和理财计划,通过表外理财产品和表内同业业务融出资金。银行赚利息、通道赚手续费、房产和城投平台继续融资一举三得的好日子一如往常,持续到2013年。

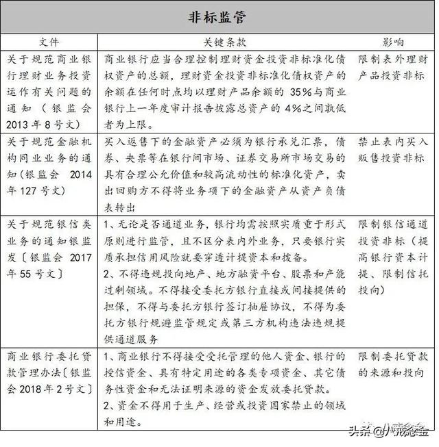
2014年的第一个拐点:接盘买入返售。2013年8号文《关于规范商业银行理财业务投资运作有关问题的通知》控制理财投资非标的规模——非标资产转向同业资产项下的“买入返售”。

2014年127号文《关于规范金融机构同业业务的通知》出台,明确买入返售只能投资标准资产——大量买入返售下的非标资产向应收款项投资项目转移,应收款项在2014年迎来激增拐点。以应收款项规模最大的兴业银行为例,2013年应收款项为7084亿,相比2013年的3286亿增长115%;反之,买入返售资产从2013年的9211亿降低到2014年7128亿。

2018年第二个拐点:因政策回撤。2017年55号文《关于规范银信类业务的通知》出台,一方面要求资金来源方银行提高资本计提,另一方面严控信托计划的资金投向。

2018年2号文《商业银行委托贷款管理办法》出台,限制了委托贷款来源和投向。自此通道业务被全面扼制,银行资金通过通道投资非标进行变相借贷业务的路径被全面围堵。

以兴业银行为例,2013年2018年,兴业银行应收款项分别3286亿、7084亿、18349亿、21028亿、19134亿和13872亿,同样在2014年因承接同业买入返售下的非标资产开始激增,2018年开始回落。

应收款项规模在2017年和2018年开始全面回撤,直至2019年从财报上消失!

3、因非标而起的高收益。银行针对非标监管绞尽脑汁展开的“躲猫猫”背后,是非标投资高收益率的驱动。应收款项的底层标的依然是变相的房地产信贷和地方融资平台贷款,收益率可观。随着应收款项在投资资产中比重激增,银行投资利率和贷款利率差距逐步缩小。

建行在财报里公布这一数据,2015年到2017年,应收款项收益率上限达到9.5%、9.5%和8.5%,远高于贷款利率,这也拉高了整个投资资产的收益率。

而存在大量非标资产的兴业银行,2015-2018年连续四年投资收息率分别为5.5%、4.54%、4.5%和4.8%,远高于其它四家银行投资资产收息率,甚至高于工行和建行贷款利息率。规模极大的应收款项功不可没。

4、背后的“坑”。非标资产集中的应收款项,作为一定意义上和监管“躲猫猫”的创新业务,风险高且隐蔽。

一是行业集中引起违约风险。应收款项无论穿上什么外衣,投资流向集中于房地产企业和各种城投平台,将放到房地产篮子里的资金进一步扩容,放大信贷杠杆,而且应收款项相比贷款可以少计提风险拨备,风险对冲弱化。2014年到2018年,兴业银行应收款项拨备覆盖率依次为1.7%、1.5%、0.7%、0.8%、1.3%,远低于贷款的2.8%、3.1%、3.5%、3.4%、3.3%的拨备覆盖率。

二是通道过多导致系统风险。无论是委外理财、同业买入返售还是应收款项,非标投资均需要银和非银机构多方参与,导致金融机构间互相增信的情况普遍,风险承担主体不明确,增加同业间风险传染的概率,易引发金融业整体风险。

虽然2019年起,应收款项从财报中消失,但此前纳入应收款项下的近十万亿非标资产存量里,究竟包含多少隐形担保和抽屉合同,有多少秘而不宣的风险,随着应收款项的隐退,成为一笔难说的暗账,需要在新的“接盘侠”身上寻找答案了。


免责声明:本网站所有信息仅供参考,不做交易和服务的根据,如自行使用本网资料发生偏差,本站概不负责,亦不负任何法律责任。如有侵权行为,请第一时间联系我们修改或删除,多谢。

今日中国财经