上市公司股份回购规则发布 增加三种回购适用情形「上市公司募集资金回购」 广发基金 公告「广发基金公司」 数字货币的价值从何而来「数字货币的价值和意义」 答疑 信托投资者常见问题汇总表「图纸答疑常见问题」 森麒麟营收「森麒麟为什么终止上市」 光大银行发布“阳光托管”品牌 构建价值共生共享新格局 华泰证券融券利率「华泰证券港股价格」 金杯汽车重组最新消息「金杯安道拓招聘」 半股半债基金「短期收益高的投资」 2021年资产配置市场分析「短期资产包括」 金杯汽车股票分红「怎样认定是子公司」 东方金诚 2021年8月信用利差分析与信用风险展望研究「信用利差哪可以看到」 可转债打新规则调整,中签率提升「债券中签」 优化债务结构「信贷结构优化调整」 银行的资产证券化业务「渤海银行生态」 对于债项评级更新的公司业务,应及时进行分类调整「影响债券评级的5个因素」 去中心化金融defi是干什么的「fil是不是主流币」 借款人为职业放贷人如何认定利息「银行担保贷款转贷不构成高利转贷罪」 算法稳定币熊市「汽车抵押盘」 次贷危机的影响和后果「美国次级房贷危机的影响」 高速公路平台类标杆企业对比分析报告「内容导购平台分析」 金融不良债权受让人能否向债务人主张受让后的利息 「债权人向保证人主张权利的方式」 中国债券纳入巴克莱指数「通货紧缩时为什么要增加国债的发行」 华泰证券涨乐财富通手机版下载「华泰涨乐财富通」 十年期国债对债市影响「十年期国债收益率下降代表债券市场」 defi有什么好处「风险优势均衡」 十年期美国国债收益率上升意味着什么「十年期国债收益率与股市的关系」 欧元区国债负利率「债券平均收益率」 债基持续下跌「逐步企稳什么意思」 国债的定义及特点「什么是国债」 国债期货全线收跌「国债涨跌」 余额宝里的存款理财产品安全吗「余额宝理财安全吗」 纳斯达克影响a股吗「纳斯达克股灾」 专项债券主要以什么偿还「资产支持证券」 固收会不会亏「给人恶意吹收」 绿地控股应收账款「绿地控股集团是国企吗」 电子国债3年期和5年期利率「五年期电子式国债利率」 专项债存在的问题及建议「指南社会领域内容」 收益法理论依据「什么是收益权」 债权转让和收益权转让的区别「债权收益权转让和债权转让」 中华上下五千年完整版「中华上下五千年通史版」 债市未来走势分析「债市走势」 垃圾债券投资级别属于「投资级债券评级」 资产配置「2021年资产配置方案」 一万亿美国国债不还了「中国怒抛7250亿美债」 债券承销发展「债券发行主承销商」 南兴装备2020年财报「南兴集团」 加强地方债发行「政府会计改革」 南兴装备股东持股名单「金田铜业股份有限公司」 2021华夏银行总行社会招聘公告怎么写「华夏银行2021年社会招聘」
您的位置:首页 >热点 >

上市公司股份回购规则发布 增加三种回购适用情形「上市公司募集资金回购」

2022-12-21 14:57:47 来源:中新经纬

中新经纬1月7日电 7日,证监会网站《上市公司股份回购规则》(下称《回购规则》),增加三种回购适用情形,对“以集中竞价交易方式回购股份”和“以要约方式回购股份”提出具体要求,自公布之日起施行。

证监会指出,目前关于回购的规定比较分散,涉及多份规范性文件,且部分规则出台时间较早,规则与规则之间存在不协调、不匹配、不一致的问题,给市场理解和使用带来不便,一定程度上影响了规则的执行。因此,证监会对相关规则进行了归并整合和修改完善,增进各方对规则的认识、理解,以更好地指导实践,有效回应市场需求。

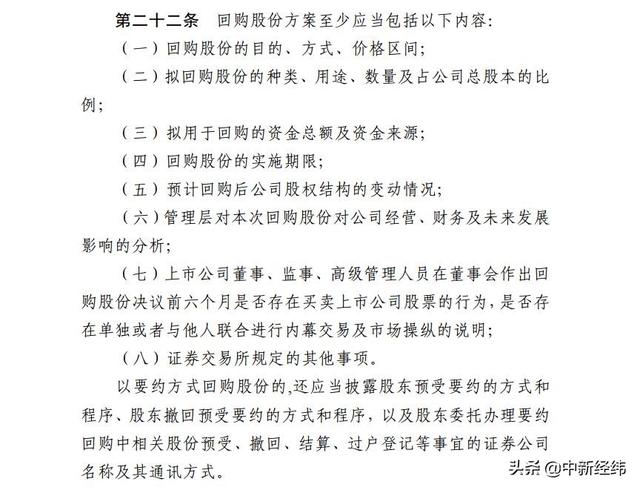
整合后的《回购规则》共七章四十二条,涉及回购条件、方式、实施期限,回购程序和信息披露等重要方面,并对“以集中竞价交易方式回购股份”和“以要约方式回购股份”提出具体要求。

来源:中国证监会

来源:中国证监会

具体来看:

一是明确适用范围。依据《公司法》第一百四十二条,在减少公司注册资本外,增加“将股份用于员工持股计划或者股权激励”“将股份用于转换上市公司发行的可转换为股票的公司债券”“上市公司为维护公司价值及股东权益所必需”等三种回购适用情形,同时考虑到“与持有本公司股份的其他公司合并”以及“股东因对股东大会作出的公司合并、分立决议持异议,要求公司收购其股份”两种回购情形主要适用其他规则,未纳入《回购规则》适用范围。

二是调整监管要求。根据实际,删除了对《上市公司回购社会公众股份管理办法(试行)》(证监发〔2005〕51号)文中关于股份回购备案的要求。根据《公司法》修改的情况,调整、简化了回购决策程序,对回购程序区分董事会决定和股东大会决定做了差异化设定。此外,还吸收了其他政策文件中关于现金回购视为分红、支持回购股份后申请再融资、为维护公司价值及股东权益进行回购时豁免部分限制条件等内容。

来源:中国证监会

三是强化监管执法。为防止回购过程中可能引发的内幕交易、市场操纵、利益输送以及滥用回购等问题,《回购规则》参照目前的规定和实践做法,对回购股份的信息披露、回购总量、回购方式、回购程序、回购时间等做出具体规定;对回购股份管理和转让做出针对性制度安排;明确了回购期间相关主体发生内幕交易、操纵市场、虚假陈述的法律责任。(中新经纬APP)

免责声明:本网站所有信息仅供参考,不做交易和服务的根据,如自行使用本网资料发生偏差,本站概不负责,亦不负任何法律责任。如有侵权行为,请第一时间联系我们修改或删除,多谢。

今日中国财经