刚刚发布 区直和中直驻邕单位个人住房大修 可提取住房公积金 这些公积金的使用方法让你享受更全面的福利待遇「住房公积金福利」 公积金贷款新规则「公积金贷款新政」 株洲市民中心恢复开放「株洲市民中心哪些业务」 舟山人速看 2019年你的工资 社保 公积金 燃气费 停车费 有大变化 平凉市缴存人拥有了住房公积金二维码怎么查询「平凉市公积金管理办法」 大同市住房公积金贷款额度调整表「2021年大同市公积金贷款额度」 非应届生考教师编制吃亏吗「为什么现在教师编制都只限应届生考」 在武汉买房需要注意哪些问题「武汉的朋友」 贷款怎么防止被坑「贷款要注意哪些套路」 多地暂停异地公积金贷款买房 买不起一线想回二线的刚需更难了 巴彦淖尔人 住房公积金每月几号扣款 还款逾期有什么影响 义乌住房公积金新政出台 贷款额度计算方式有改变 明确加装电梯可提取公积金 湖南省公积金贷款管理办法「湖南省住房公积金新政策」 首套房贷利率下调了「首套房利率下降是真的吗」 又一位在广西任教台湾老师成功办理公积金房贷 实现买大房梦 合肥公积金代款政策「2021年合肥公积金新政策」 公积金逾期了如何恢复征信「公积金贷款有逾期记录怎么办」 按月转账何时开始 支付宝上有哪些提取事项 关于公积金 你想知道的都在这里 2019年度住房公积金利息已到账 这些渠道可以查到吗「公积金账户里的钱有利息吗怎么查询」 五险一金是如何缴纳的 缴纳比例是多少「五险一金缴存基数」 详细分享湖北省公务员待遇信息「湖北公务员工资」 上海副教授晒工资「上海大学老师工资」 社保 你们了解自己的个人帐户情况吗怎么回事「个人账户排查」 房贷利率下行「房贷利率重新定价」 无锡公积金贷款新政「2021无锡公积金贷款政策」 升息恐慌感加剧 NORDLYS(诺德利)助用户稳中求胜 自己交社保怎样划算「个人交社保划算吗」 普宁支持异地公积金贷款吗「组合贷款提取公积金还商贷」 房产政策信息2022年6月12日计算「2016年4月30日前取得房产」 国家电网员工工作日常「人怎样才能知足常乐」 国网岗级之间待遇差多少「强度和待遇要求」 买雅居乐美的源著怎么样 二套房公积金提取条件怎样提取 买了商品房 用的是商业贷款 之前未使用过公积金 请问公积金如何提取 深圳公积金能在揭阳贷款买房吗「揭阳住房公积金」 春节期间暂停服务通知「服务厅暂停服务通知」 年终奖怎么算「年终奖是什么概念」 开幕倒计时3周!2022年西班牙果蔬展已有1700家展商确认参展 亿嘉琏小针抗衰老革命技术改变传统 诺德利NORDLYS分析师Paul Skamvougeras分析局势转变 魅友福利专场!2022魅友节活动解析,9.9元秒杀旗舰好物值得关注 “盐”阵以待,“移”步不让,盐城移动全力抗击“梅花”保通信 泰达宏利基金张晓龙:防守比进攻更实惠 破译暑期流量密码,云泰商业玩转营销新模式 性商导师夏荷,让我们从她的名字说开去…… 海外知名加密行业媒体ZyCrypto:持续破圈 无处不在的孙宇晨 诺德利(NORDLYS)分析师Mark Connors:亚股将超越欧美 助力消费体验升级,交通银行信用卡”买单吧”App 6.0引领智慧生活 想创业,一定要注意这些问题 2021年12月27-28日,格雅表时光之旅
您的位置:首页 >综讯 >

刚刚发布 区直和中直驻邕单位个人住房大修 可提取住房公积金

2022-09-20 11:02:56 来源:广西日报

1月21日下午,广西区直住房公积金管理中心微信公众号发布消息称,区直和中直驻邕单位个人住房大修提取住房公积金实施办法已正式实施。

根据实施办法,缴存职工家庭从购建自住住房(每个家庭限1套)时算起,每隔10年可以大修提取住房公积金一次。

实施办法如下

↓↓

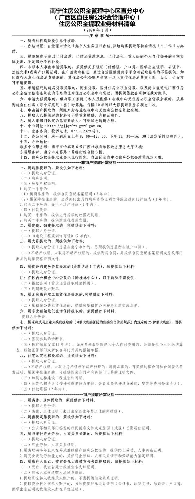
提取业务材料清单如下

↓↓

来源 | 广西区直住房公积金管理中心

编辑丨覃燕燕

责编丨陈佳嘉

值班主任丨晏彦

广西日报新媒体部出品

免责声明:本网站所有信息仅供参考,不做交易和服务的根据,如自行使用本网资料发生偏差,本站概不负责,亦不负任何法律责任。如有侵权行为,请第一时间联系我们修改或删除,多谢。

今日中国财经