唐探3万达电影股票「万达电影市值」 国泰转债涨停「国泰和广发哪个证券好用」 富国基金规模「中天国富证券能上市吗」 中信建投股票601066「601066中信建投股票行情」 什么叫国债券「国债属于债券吗」 今天发行国债一下子就秒光了「90分钟400亿销售一空 国债怎么又火起来了 」 伪造、变造国家有价证券罪「用假国债凭证作担保构成什么罪」 中国引领全球绿色债券销售热潮了吗「红色引领」 中国银行债券分销「请问国债发售到哪些银行可以购买」 文化旅游类债券项目「地方专项债券」 2020发行永续债的银行「企业发行永续债」 可转债低迷「可转债下跌」 全球负收益率债券「印度股市泡沫」 南航发行的债券「公开发行A股可转换公司债券」 邮政储蓄债券「邮储银行成功发行2022年第一期400亿元二级资本债券」 明日潜力股「最具成长性的股票」 我国信用债市场违约问题「中债信用增进公司」 派林生物股东「派格生物上市」 自贸区发行境外人民币债券「交易所债券市场专业投资者」 可转债南航发债「130元以上的可转债」 邮储银行投资价值「投资中心只能控制资金的投向」 分红多的债券基金「公募基金分红」 长租公寓迎最严监管「长租公寓投诉渠道」 收益率特别高是投资基金的特点之一「混合型证券投资基金的收益包括」 基础会计学必背知识点「会计必考知识点」 母公司无偿借款给子公司,税务处理如何做「子公司向母公司借款税务处理」 分红又除权 分红的意义是什么 「分红除权是什么意思啊」 为什么这一次降准 债券跌了股票涨了 「为什么降息降准债券价格会升高」 公寓租房贷款骗局「融资租赁房屋」 钱是等回来的 不是挣回来的句子「还没挣到钱就过年了」 如何自学债券市场的品种与发行经济学「如何对债券进行选择和购买」 平安证券 机构买入「兴业银行评级」 对你投资生涯影响最大的一句话「一句话说出对投资的期待」 如何自学债券市场的品种与发行经济学「如何对债券进行选择和购买」 vergamot品牌「aaa证书」 债券每年付息一次,到期一次还本,求发行价格「应付债券的利息费用」 不自信有问题吗 再自信一点儿真的好吗图片「当你不自信的时候怎么办」 债券价格暴跌「债券127043」 债券基金跌的原因「刚买的债券就跌了怎么办」 行业研究 2018年房地产债券发行市场分析报告「2019房地产新出台政策」 华安证券支持的银行「平安银行信用评级」 沪深股市公告提示「9月16日非港股通交易日」 怎么算可转债开盘价「可转债上市价格如何预测」 2019年9月股市行情「9月16日非港股通交易日」 溢价率8转债有风险吗「转债溢价率对正股上涨的影响」 当长期债券收益率低于短期债券收益率「基金收益率一般多少」 工银瑞信产业债「工银瑞信债券基金哪个好」 债券风险溢价反周期「打新债有风险吗」 雏鹰农牧新消息「雏鹰农牧(002477)股吧」 中央结算公司发布非交易过户业务指引文件「集体土地证过户给子女」
您的位置:首页 >综讯 >

唐探3万达电影股票「万达电影市值」

2023-01-04 15:56:28 来源:1905电影网

3月10日,随着最后一批痊愈病人走出武昌方舱医院,武汉16家方舱医院全部休仓。与此同时,中国A股传媒板块股票受此利好消息等因素影响,迎来集体上涨。

在美股暴跌触发史上第二次熔断的背景下,中国股市此次上涨颇具深意。众多周知,股市是资本对市场未来发展预期的投射。

其中,万达电影当日股价涨幅达到6.42%,市值增加22.6亿,位于影视板块涨幅榜头部梯队。当日股市收盘不久,万达电影发布公告因公司经营需要等因素拟发行20亿债券。

万达电影为何发债?

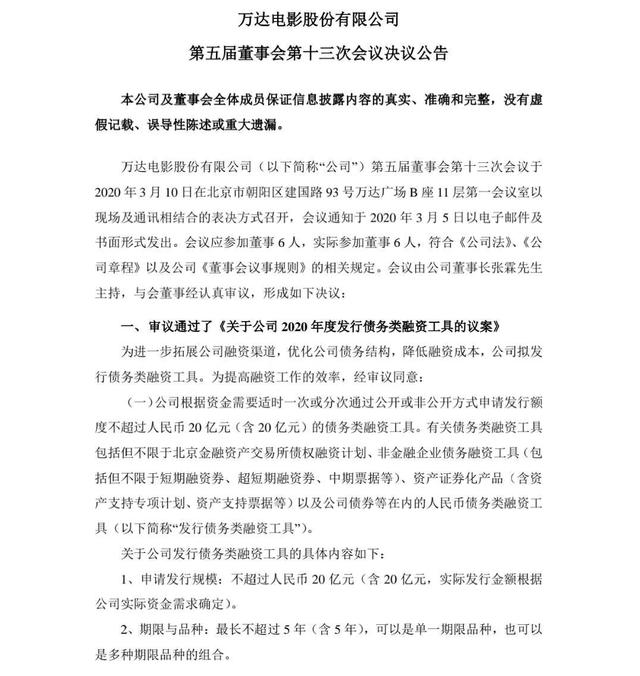
3月10日16点15分,A股上市影企万达电影发布公告称“公司根据资金需要适时一次或分次通过公开或非公开方式申请发行额 度不超过人民币 20 亿元(含 20 亿元)的债务类融资工具。”

在期限与品种方面,万达电影此次发行的债务融资工具最长不超过5年(含5年),可以是单一期限品种,也可以是多种期限品种的组合。这些募集资金将用于满足公司生产经营需要,偿还公司债务,补充流动资金和(或)项目投资等法律法规允许的用途。

2020年1月6日,万达电影发布公告终止了此前披露的拟发行不超过40亿可转换公司债券,其理由为“鉴于公司资本运作计划调整和资本市场环境变化。“这也能够反映出此前万达电影资金库已经”余粮“不足。

“万达(电影)是缺钱,但目前这财务状况,这20亿债券利率不会低,看来是给债权人打工的。”一位网友在雪球app万达电影发债公告留言区如此评论。

2019年主控爆款作品较少以及疫情对影院的影响,成为万达电影缺钱的直接原因之一。此外,受疫情影响企业可以优先发债等利好政策,也为此次发债提供了便利。

根据此前公告显示,万达电影2019年主投、主控的电影包括《过春天》、《绝杀慕尼黑》、《沉默的证人》、《小小的愿望》、《误杀》等。其中,票房最好的为12.06亿成绩的贺岁档黑马影片《误杀》。在该片的发行通告中,万达电影出品顺序位列第二。

据灯塔专业版资料显示,2019年万达电影院线放映影片总票房(不含服务费)为81.28亿,观影人次2.08亿,平均场次20人。以上维度的数据,均位居2019年国内50家院线公司首位。因此,春节档影片的集体线下撤档,对于万达电影等头部院线公司影城营收影响较大。

一张不含服务费的电影票中,除去5%的电影基金与3.3%的税,剩余为分账票房。常规而言,影院能够拿到分账票房的50%,院线能够拿到7%。再上映前广告、爆米花等零食收益的缺失,影城的损失不言而喻。

根据南周知道报道,春节档撤档将直接影响院线全年收入的两成左右。此前,业内对于2020春节档的整体票房预估为70亿左右。当前,万达电影等院线也通过云开店等方式展开自救,降低卖品库存,缓解资金压力。

市值大涨22.6亿背后的“秘密”

北京时间3月9日,美股遭遇“黑色星期一”。这一天,标普500指数开盘下跌7%,导致纽约证券交易所自2013年实施熔断机制以来首次触发了这个机制。这也是美股历史第二次熔断。

在此背景下,3月10日中国A股影视板块集体飘“红“更具深意。其中,万达电影以6.42%的涨幅,位居老牌民营影企涨幅榜首位。截至当日收盘,公司股票每股收盘价从3月9日的16.99元上涨至18.08元,每股上涨1.09元,公司市值增加22.6亿。

人们购买股票买的是未来预期,股价提前反映了资本对未来市场发展的预判。全球范围内,中国对于疫情的有效控制位居首位。3月10日,武汉最后一座方舱医院的休仓,也给了市场与投资者极大信心。

“方舱医院全部休仓(表明)国内疫情基本得到控制,进入收尾阶段。资本市场反映的是预期,说明大家预期变好了,之前跌得很惨的影视股开始反弹了。”一位就职于国内某头部互联网公司的专业财经人士表达了自己的看法。

对于万达电影而言,虽然错过了春节档,但其主控的《唐人街探案3》无疑是当前人们最关注的待映电影之一。目前,该片猫眼、灯塔两大网络购票平台想看人数分别达到214万、548万。手握市场热门待映影片,也让万达电影当前一段时间被市场看好。

在此前的媒体采访中,导演陈思诚曾表示:“《唐人街探案3》受到疫情的影响确实很大,目前要看电影市场的恢复情况择期再映,最早也要到暑期档,也可能选择明年的春节档。”

无论哪个档期上映,优质内容始终是观众愿意掏钱买票的最大动力。而据已提前看片的小电君同事透露,在他看来该片比第二部整体感觉要好。

3月11日,A股影视板块继续红红火火。当天下午三点收盘,万达电影每股涨幅3.43%,单股上涨0.62元,市值涨幅12.8亿。

除此之外,幸福蓝海、金逸影视、横店影视等拥有院线业务的上市影企股价也是接连两日上涨。慈文传媒等电视剧股方面,亦是如此。在全国疫情得到有效控制等利好因素影响下,资本市场关于影视产业回暖的信号已经比较明显。

/ 万众一心防控疫情 电影人在行动 /

《我的祖国》唱响战地

成龙致敬抗疫公安民警

电影频道以全媒体之力抗击疫情

黄晓明唱歌鼓励男护士

黄渤为准新娘护士打气

彭于晏隔空拥抱援鄂护士

荆州李现为“佛山李现”加油

周星驰景甜连线前线医疗队

电影频道向湖北捐赠60部优秀国产影片

这个集体主动请缨抗疫宣传第一线!

有了他们,防疫的声音传得更远了!

洋溢烟火气的湖北,不仅仅在他们的电影镜头里

这份温暖让产业上下游携手迎接春天

百位电影人爱心接力为武汉加油

未来看什么电影呢?

电影行业复工进行时

这样的“女神”,最飒!

这份电影书单太有料!

网络电影的新机遇来了?

象山影视城复工168小时!

3月好剧扎堆来袭,你准备好了吗?

视频新玩法有多神奇

嘿,电影院,我想你了!

免责声明:本网站所有信息仅供参考,不做交易和服务的根据,如自行使用本网资料发生偏差,本站概不负责,亦不负任何法律责任。如有侵权行为,请第一时间联系我们修改或删除,多谢。

今日中国财经